Seite 1 von 1
Resetleitung Flachbandkabel 600XL
Verfasst: 07.11.2021 15:19
von patjomki
Bei meinem 600XL ist leider die Resettaste ausgefallen. Welche Leitung des Flachband"kabels" von der Hauptplatine des XL zur Tastatur wird dafür benutzt (ich vermute das Kabel, da ich damit bereits einige Probleme in der Vergangenheit hatte)?
Re: Resetleitung Flachbandkabel 600XL
Verfasst: 08.11.2021 13:08
von Olix
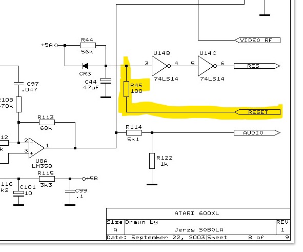
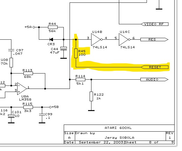
Die Reset Taste liegt auf Pin 23 des 24 poligen Steckers. Der Resettaster schaltet GND über Pin 18 durch.
vom Pin 23 geht es übrigens auf einen 100 Ohm Widerstand (R45). Also zum Testen einfach mal GND an den Widerstand legen, das sollte einen Reset auslösen. Sonst könnte es auch noch ein defekter U14 sein (74LS14).

- Reset 1.jpg (50.67 KiB) 2104 mal betrachtet

- Reset 2.jpg (75.25 KiB) 2104 mal betrachtet
Re: Resetleitung Flachbandkabel 600XL
Verfasst: 09.11.2021 21:03
von patjomki
Vielen Dank für die Erklärung. Nur, um auf Nummer sicher zu gehen, da die Pins im ATARI nicht numeriert sind. Pin1 ist oben an der SIO-Buchse (wenn man so will) und Pin23 da, wo die Platinenrevision aufgedruckt ist (s. Foto)?
Re: Resetleitung Flachbandkabel 600XL
Verfasst: 09.11.2021 21:16
von Olix
Ja ich denke so. Aber um ganz auf nummer sicher zu gehen: Piepse dich mal Pin 18 durch Der muss auf GND liegen