Seite 1 von 4
Projekt MINI-BIOS
Verfasst: 17.01.2025 21:02
von mega-hz
Hallo,
wie ich irgendwo schon ein paar mal erwähnt habe, habe ich vor fast 10 Jahren (eigentlich schon 2008) angefangen, eine Art "BIOS" für den XL/XE zu entwerfen.
Hauptbestandteil ist eine kleine Logik, die mittels Auswahl-Menü es ermöglicht,
Schalter-los ein OS oder ein BASIC Rom auszuwählen.

- 20250116_220340.jpg (312.11 KiB) 35168 mal betrachtet

- 20250116_215851.jpg (341.07 KiB) 35168 mal betrachtet
BIOS, weil man ja auch noch andere Dinge damit steuern könnte.
Der Prototyp läuft bereits und erlaubt, aus 4 OS eins auszuwählen.
Dazu habe ich es mir etwas bequem gemacht und habe ein OLD-OS genommen, da die Tastatur und Bildschirm-Routinen da schon festgelegt sind.
Da das BIOS sowieso in einem extra-ROM laufen muss, ist es auch egal, ob man den Rest des OLD OS braucht, oder nicht.
Besser haben als brauchen...
In Verbindung mit der kleinen Platine die unter die CPU gesetzt wird (muss noch überarbeitet werden)
und dem darauf sitzenden Xlinx9572 wird die dekodierung der Adressen sowie das schalten des jeweiligen OS-ROM Bereiches realisiert.
Bislang gab es 2 Adressen im XL, die komplett unbenutzt sind, $D406 und $D408.
Ich hatte $D406 benutzt, wusste aber nicht, daß TFHH's Syscheck dieselbe Adresse benutzt.
Also habe ich mich für die freie $D408 Adresse entschieden.
Was kann das BIOS?
Also Hauptaugenmerkal ist ertsmal, ohne Schalter eins von 4 bzw.16 OS Roms auswählen zu können.
Als Nebenprodukt können auch ebenso 8-32 BASIC Roms ausgewählt werden, auch wenn die Anzahl vielleicht etwas groß ist...
HEUTE habe ich es endlich hinbekommen, den ursprünglich im BiboAssembler geschriebenen Code in WUDSN IDE einzubinden so das er auch läuft!
Das gibt Antrieb!

Das compelierte OS, also das fertige BIOS+OLD-OS laufen im Altirra Emulator wie gewünscht.
Die Platine, die ein Xilinx9572 enthält, muss ich aber so anpassen, daß sie ohne Überstand zwischen die CPU passt.
Meine Version war erstmal egal, 2-3 Zwischensockel und es passte.. auf einem nackten Board, nicht im Gehäuse.
Da es aber schon fast 20 Jahre an Erfahrungen her ist mit dem Coden unter Assembler ist mein Code nicht optimal.
Ich hatte z.B. nen netten Bildschirmschoner mit drin, der nach der Konvertierung ins WUDSN nicht mehr will.
Falls jemand aus der Weichware-Abteilung Lust hat, da mitzumachen, gerne bei mir melden!
Im Gegensatz zu früher wird dieses Projekt komplett OpenSource!
Heutzutage geht es mir eher um die Erhaltung/Verbesserung der alten Ataris wie um Geld.
Klar, PCBs von JLCPCB gibt es noch immer nicht umsonst (warum eigentlich nicht

),
aber für die Hardware sind inzwischen so geringe Preise möglich, davon konnte man früher nur träumen.
Nicht falsch verstehen!
Dieses Projekt ist 2.rangig!
Vorrang hat die neue Tastatur!
Re: Projekt BIOS
Verfasst: 18.01.2025 19:34
von mega-hz
hier noch einige Erläuterungen was das BIOS so macht/machen kann:
Ziel ist es, alle möglichen Einstellungen die früher per Schalter gemacht wurden, zentral in dem BIOS zu erledigen.
Keine Schalter mehr, keine unschönen Löcher im Gehäuse.
Das BIOS soll aus mehreren Ebenen im Menü bestehen wie z.B. OS Auswahl, Basic-Auswahl, diverse Schalter.
Damit die eingestellten Dinge nich immer wieder neu eingestellt werden müssen,
benutze ich für das BIOS ROM ein 28C256 EEPROM.
In diesem ist alles an Software sowie auch die letzten Einstellungen gespeichert.
Da es ein 8Bit EEPROM wie ein Eprom ist, kann man direkt dort hineinschreiben wie ins RAM, keine Flasher Routine oder so nötig.
Beim Start werden dann erstmal die abgespeicherten Settings geladen.
So muss man nicht immer wieder alles neu einstellen.
Wenn alles passt, einfach ESC drücken und der Rechner startet mit den entsprechenden Einstellungen.
Da die jetzige Platine über die PIA herausragt, müsste man einen Zwischensockel benutzen.
Dann gibt es aber wohl Probleme mit der Höhe zur Tastatur.
Daher werde ich die neumachen, mit den Tips von Pancio um den Sockel für die CPU tieferzulegen! Siehe auch UGV...
Somit ist zwischen dem Sockel auch Platz um das kleine PLD dazu zu setzen und somit ist die Breite der Platine auf DIL40 reduziert.
Passt dann in jeden XL/XE.
Um den Rechner ohne BIOS starten zu können, falls man nix ändern möchte, könnte ich mir sowas wie SHIFT halten beim Einschalten vorstellen.
Re: Projekt BIOS
Verfasst: 18.01.2025 20:02
von Olix
.
Das klingt wirklich gut. Und du hast mit deinem letzten Beitrag meine Anregungen bereits vorweggenommen:
- dünne Platine wie beim UGV und den IC-Sockel durchstecken
- möglichst alle Bauteile unter den IC
- möglichst wenig Rand rund um den Sockel
... dann klappts auch mit dem Nachbarn
Was ich mich nur frage: Wenn das so klappt, was mache ich dann mit meinen 27C512 und meinen 4-fach OS Platinchen?

- Bild1.png (385.32 KiB) 35103 mal betrachtet
Die sind dann ja alle überfällig

Re: Projekt BIOS
Verfasst: 18.01.2025 20:55
von mega-hz
die kannst du wie gewohnt weiterbenutzen, nur dann ohne Schalter!
Es müssen ja nicht 16x OS im 27C040 drin sein, 27512 hab ich jetzt auch gerade dran.
Die "Ausgänge" vom BIOS gehen dann dahin, wo jetzt noch Schalter sind.
Re: Projekt BIOS
Verfasst: 18.01.2025 21:13
von Olix
Ah, mit deiner Platine wird nur ausgewählt, dir auszuwählenden OS sitzen weiterhin auf dem OS Sockel?
Re: Projekt BIOS
Verfasst: 18.01.2025 21:21
von mega-hz
genau!
Re: Projekt BIOS
Verfasst: 18.01.2025 22:34
von Burkhard
Mich würden an ROM vor allen Dingen das Original und ein Oldrunner OS interessieren. HIAS und QMEG - ich weiß nicht, ob ich die je nutze - sind evtl. auch interessant.
Kannst Du mal eine Kalkulation machen, (ich habe nicht viel Zeit, um alle Infos zusammen zu suchen) was das Platinchen kosten könnte?
Re: Projekt BIOS
Verfasst: 18.01.2025 23:26
von mega-hz
Nein, kann ich noch nicht, da die existierende Platine nur für mich ist und nicht in jedem XL/XE eingebaut werden kann.
Aber eins kann ich schon sagen, teuer wirds nicht, da sehr klein, etwas größer als die CPU.
Ganz grob geschätzt, unter 15€ komplett
Re: Projekt BIOS
Verfasst: 21.01.2025 16:28
von mega-hz
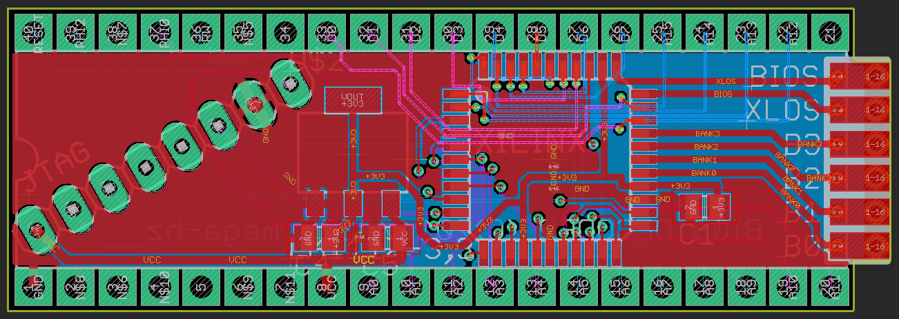
Habe mal angefangen, das Layout zu überarbeiten.
Dabei ist eine ganz kleine Platine entstanden, gerade mal so groß wie die CPU!
Damit dürften keine Platzprobleme mehr bestehen.
Was ich nicht mehr genau wusste, die IO-Pins des Xilinx sind komplett belegt.
Also habe ich überlegt: Man könnte
8x OS-ROMs und 2x BASIC ROMs oder
16x OS-ROMs oder
4x OS und 4x BASIC-ROMs
damit schalten.
Dabei würden die 8xOS in einem 27C010 Eprom und die 2xBASIC in einem 27C128 EPROM sitzen.
Bei 4xOS und 4X Basic wären es 1x 27C512 und 1x 27C256.
Die Eproms sowie das BIOS-EEPROM sitzen dann aucf einer eigenen Platine die in den OS-ROM und BASIC-ROM Sockel gesteckt wird.
Ich selber habe bereits früher in einem XL 16x OS und 32xBASIC gehabt und musste feststellen, daß man eigentlich nie das Basic wechselt.
OSse aber schon eher, auch wenn 16x schon selten gebraucht werden, ist eher "besser haben als brauchen" gewesen.
Ich bin der Meinung, die Kombination von 8xOS und 2X BASIC wäre doch ideal, oder 16xOS ?
(Es MÜSSEN nicht alle belegt sein, aber könnten)
Bevor ich mit der Software weitermache.. Was meint Ihr zu dieser Konfiguration?
Wird mehrfaches BASIC überhaubt gebraucht/gewünscht?
Wollen wir mal abstimmen?
Schreibt einfach mal in etwa so:
8xOS
2xBASIC
oder
16x OS
0x BASIC
Es gäbe auch noch die Möglichkeit, z.B. 4x OS (belegt 2 von 4 Ausgängen) plus 2x Ausgänge, die irgendwas anderes schalten!
Die Menüeinträge können später im BIOS Menü verändert und im EEPROM gespeichert werden.
Bin gespannt...
Re: Projekt BIOS
Verfasst: 21.01.2025 16:40
von Olix
Ich finde 8xOS und 2xBASIC ideal.
Habe bisher immer 4 x OS gehabt und musste mich immer entscheiden. Aber Basic war nie das Problem. Hätte dann als Auswahl Original Basic und Altirra Basic.
Passt!
Re: Projekt BIOS
Verfasst: 21.01.2025 16:43
von Tolot
Würde mich auch für 8x OS und 2xBasic entscheiden.
Re: Projekt BIOS
Verfasst: 21.01.2025 16:53
von skr
8xOS
2xBASIC
Finde auch, dass das völlig reicht.
Ich nehme für den Anfang 5.

Re: Projekt BIOS
Verfasst: 21.01.2025 18:46
von whomper
This is an interesting project. Can you also have instead of Basic a MAC/65 Assembler? It will take a few 8K slots but perhaps doable. Will it need extra circuitry as in the MAC/65 cartridge?
Re: Projekt BIOS
Verfasst: 21.01.2025 19:35
von mega-hz
whomper hat geschrieben: ↑21.01.2025 18:46
This is an interesting project. Can you also have instead of Basic a MAC/65 Assembler? It will take a few 8K slots but perhaps doable. Will it need extra circuitry as in the MAC/65 cartridge?
Sorry, but this little pcb does only allow 16K OS and 8K ROMs for Basic.
No more pins left on xilinx
Re: Projekt BIOS
Verfasst: 21.01.2025 19:39
von BöserWatz
8xOS und 2xBasic.
Klingt doch gut.
Re: Projekt BIOS
Verfasst: 21.01.2025 19:40
von mega-hz
Olix hat geschrieben: ↑21.01.2025 16:40
Ich finde 8xOS und 2xBASIC ideal.
Habe bisher immer 4 x OS gehabt und musste mich immer entscheiden. Aber Basic war nie das Problem. Hätte dann als Auswahl Original Basic und Altirra Basic.
Passt!
Altirra Basic klingt gut!
Blöd ist natürlich, das das BASIC ROM meist eingelötet ist...
Da muss ich mal schauen... aber ich schätze mal, da wird man dann eine Verbindung trennen müssen sowie einen Draht zur Eprom-PCB legen.

- Screenshot (267).png (132.7 KiB) 34971 mal betrachtet
Vor-Ansicht BIOS PCB
4 Layer, 0.8 oder 1mm dick
Re: Projekt BIOS
Verfasst: 21.01.2025 20:26
von Kveldulfur
mega-hz hat geschrieben: ↑18.01.2025 19:34
Um den Rechner ohne BIOS starten zu können, falls man nix ändern möchte, könnte ich mir sowas wie SHIFT halten beim Einschalten vorstellen.
Moin!
Wäre es andersherum nicht sinnvoller? Wenn man etwas verändern möchte, den Computer mit SHIFT hochfahren und wenn man nichts verändern möchte, einfach einschalten?
Das BIOS sollte im Hintergrund sein, wie bei einem PC auch.
Oder auch cool...
Man schaltet den Computer ein und es kommt ein ATARI-LOGO. Wenn man nicht jetzt binnen 2 Sekunden die SPACEBAR drückt, bootet der ATARI in den alten Einstellungen weiter
Mit SPACEBAR kommt dann das BIOS-Menü.
Grüße
Janko
Re: Projekt BIOS
Verfasst: 21.01.2025 20:33
von mega-hz
dann denkt man, man hätte das 1200er OS an
Ja, da gibts sicher Möglickeiten dies anzupassen. So ein Timout war auch schon geplant.
Hier noch eine 3D Ansicht (nach dem Importieren EAGLE -> KiCAD)

- Screenshot (267).png (85.65 KiB) 34948 mal betrachtet
Re: Projekt BIOS
Verfasst: 21.01.2025 22:21
von Olix
mega-hz hat geschrieben: ↑21.01.2025 20:33
dann denkt man, man hätte das 1200er OS an
Ja, da gibts sicher Möglickeiten dies anzupassen. So ein Timout war auch schon geplant.
Hier noch eine 3D Ansicht (nach dem Importieren EAGLE -> KiCAD)
Screenshot (267).png
Wirklich der Hammer, wie du das Teil geschrumpft hast. Respekt!
Re: Projekt BIOS
Verfasst: 21.01.2025 22:29
von mega-hz
ich finde Hammer ist es, wie JLCPCB eine 4-Layer Platine in 0.8mm Stärke herstellen kann

Re: Projekt BIOS
Verfasst: 21.01.2025 22:35
von Stefan
mega-hz hat geschrieben: ↑17.01.2025 21:02
Da es aber schon fast 20 Jahre an Erfahrungen her ist mit dem Coden unter Assembler ist mein Code nicht optimal.
Ich hatte z.B. nen netten Bildschirmschoner mit drin, der nach der Konvertierung ins WUDSN nicht mehr will.
Falls jemand aus der Weichware-Abteilung Lust hat, da mitzumachen, gerne bei mir melden!
Im Gegensatz zu früher wird dieses Projekt komplett OpenSource!
Hallöle
versprechen kann ich nichts, aber Bock drauf, daran zu arbeiten

hast PN
Viele Grüße
Stefan
Re: Projekt BIOS
Verfasst: 21.01.2025 22:36
von Stefan
Stefan hat geschrieben: ↑21.01.2025 22:35
mega-hz hat geschrieben: ↑17.01.2025 21:02
Da es aber schon fast 20 Jahre an Erfahrungen her ist mit dem Coden unter Assembler ist mein Code nicht optimal.
Ich hatte z.B. nen netten Bildschirmschoner mit drin, der nach der Konvertierung ins WUDSN nicht mehr will.
Falls jemand aus der Weichware-Abteilung Lust hat, da mitzumachen, gerne bei mir melden!
Im Gegensatz zu früher wird dieses Projekt komplett OpenSource!
Hallöle
versprechen kann ich nichts, aber Bock drauf, daran zu arbeiten

hast PN
Viele Grüße
Stefan

na gut, email

Re: Projekt BIOS
Verfasst: 22.01.2025 07:07
von mega-hz
Stefan hat geschrieben: ↑21.01.2025 22:36
Stefan hat geschrieben: ↑21.01.2025 22:35
mega-hz hat geschrieben: ↑17.01.2025 21:02
Da es aber schon fast 20 Jahre an Erfahrungen her ist mit dem Coden unter Assembler ist mein Code nicht optimal.
Ich hatte z.B. nen netten Bildschirmschoner mit drin, der nach der Konvertierung ins WUDSN nicht mehr will.
Falls jemand aus der Weichware-Abteilung Lust hat, da mitzumachen, gerne bei mir melden!
Im Gegensatz zu früher wird dieses Projekt komplett OpenSource!
Hallöle
versprechen kann ich nichts, aber Bock drauf, daran zu arbeiten

hast PN
Viele Grüße
Stefan

na gut, email
Habs dir hochgeladen!
Re: Projekt BIOS
Verfasst: 22.01.2025 09:34
von JoSch
Das ganze hört sich sehr nach dem an, was Jonathan (flashjazzcat) mit Ultimate1MB gemacht hat. Dort wird ja auch durchgebootet, wenn man nichts macht. Aber man bekommt am Anfang einen abschaltbaren Bootprompt, mit dem man den Loader oder die Konfiguration starten kann.
Das Projekt hört sich auf jeden Fall sehr interessant an!
Re: Projekt BIOS
Verfasst: 22.01.2025 09:42
von Kveldulfur
Hallo!
Wenn man damit auch StereoPokey, VGate und den RAM konfigurieren kann, wäre es der HIT.
Statt Schalter ein BIOS.

- HJ912.png (34.93 KiB) 34881 mal betrachtet
Grüße
Janko
Re: Projekt BIOS
Verfasst: 22.01.2025 14:24
von mega-hz
So war eigentlich auch der Plan.
Nur braucht man dann einen größeren Xilinx mit mehr Ausgängen..
Re: Projekt BIOS
Verfasst: 22.01.2025 14:51
von Mathy
.
Hallo Wolfram
mega-hz hat geschrieben: ↑22.01.2025 14:24
Nur braucht man dann einen größeren Xilinx mit mehr Ausgängen..
Ich schätze mal, die wirst Du auch wieder los.
Tschüß
Mathy
Re: Projekt BIOS
Verfasst: 22.01.2025 17:19
von skr
Kveldulfur hat geschrieben: ↑22.01.2025 09:42
Wenn man damit auch StereoPokey, VGate und den RAM konfigurieren kann, wäre es der HIT.
Jetzt muss ich ganz doof fragen, was genau da konfiguriert werden soll?
Ich habe mehrere U1MBs und nutze eigentlich nur das SDX und eben die ROM-Slots. Ist im Endeffekt - nur für mich persönlich - voll "drüber". Deswegen mag ich den puristischen Ansatz, so wie Wolfram das plant. Mehr Funktionen bergen die Gefahr von mehr inkompatibilitäten oder sonstigen merkwürdigen Effekten.
Wer ein Feature-Monster braucht, kann ja zum U1MB greifen. Aber mir ist eine kleine und günstige Lösung lieber.
Wenn ich einen Atari erweitere, dann künftig nur noch mit einer einfachen 576k-Ram-Lösung (Wolfram und tfhh), vielleicht Stereo-Pokey, Video-Verbesserung (UAV, UGV) und eben Umschalt-OS. Mehr braucht´s für mich in 99,9% der Fälle nicht.
Meine Frankensteins (800XL mit U1MB und anderem Gedöns, 130XE mit VBXE) habe ich eher nur aus technischer Neugier.
Lieber wenig Funktionen, die aber sauber implementiert und getestet, als eine eierlegende Wollmilchsau, wo man gefühlt mehr rumkonfiguriert als dass man den Atari nutzt.
Re: Projekt BIOS
Verfasst: 22.01.2025 18:11
von Kveldulfur
skr hat geschrieben: ↑22.01.2025 17:19
Jetzt muss ich ganz doof fragen, was genau da konfiguriert werden soll?
Hallo!
Wie Du an dem Screenshot erkennen kannst, geht es um das 600XL+ Board.
Statt irgendwo am Gehäuse Schalter anbringen zu müssen, wäre es doch schick, wenn man die Umschaltung via BIOS bedienen kann.
Auch ohne dem 600XL+ gibt es Erweiterungen, die man so schalten könnte (z.B. V-Gate und PokeyMAX).
Die Funktion der Platine von MegaHz würde dabei identisch sein. Es werden PINs rausgeführt, mit denen man eine andere Schaltung bedienen kann.
Beim 600XL+ wäre es z.B. die Aufgabe die PINs auf GND zu ziehen.
Es geht nicht darum eine U1MB nachzubauen, sondern nur vorhandene Erweiterungen per internen "Schalter" zu bedienen.
skr hat geschrieben: ↑22.01.2025 17:19
noch mit einer einfachen 576k-Ram-Lösung (Wolfram und tfhh), vielleicht Stereo-Pokey, Video-Verbesserung (UAV, UGV)
Wie ich sehe interessieren Dich genau die Erweiterungen, die auch ich meine!
Grüße
Janko
Re: Projekt BIOS
Verfasst: 22.01.2025 19:00
von mega-hz
Genauso!
Also nochmal vereinfacht gesagt: ALLES was jetzt per Schalter oder Jumper aus- oder abgewählt wird, könnte man per BIOS schalten.
Da ich für das BIOS-ROM kein EPROM (27xxx) sondern ein EEPROM (28xxx) benutze, kann man die aktuelle Konfiguration direkt vom BIOS aus speichern.
Beim nächsten Einschalten ist dann dieselbe Konfiguration wie vor dem Ausschalten.
z.B. XL-OS, Altirra-Basic mit 320KB, CompyShop Modus, Stereo, FujiNet aus und Vgate aus.
Aber wiegesagt, um mehr als 8 OS und 2 BASIC schalten zu können, bedarf es eine andere Platine (die dann leider auch größer wird) und einen anderen Xilinx PLD.
Ideal wäre natürlich, das gleich mit aufs Board zu integrieren so wie auf dem Board, was ich seit ein paar Jahren in Arbeit habe (huch, wollte nix verraten...)
Re: Projekt BIOS
Verfasst: 23.01.2025 00:57
von JAC!
mega-hz hat geschrieben: ↑21.01.2025 19:35
Sorry, but this little pcb does only allow 16K OS and 8K ROMs for Basic.
But why should it not also allow other 8k ROMs instead of BASIC? Then having the optional to select from more than 2 would make sense.
Re: Projekt MINI-BIOS
Verfasst: 23.01.2025 01:21
von mega-hz
weil nur 4 Ausgänge zur Verfügung stehen! 4Bits.
Sicher könnte man auch manche 8K Roms anstelle von Basic benutzen, dafür sind aber Module oder eben eine große Version besser geeignet.
Wenn man z.B. 4 OS umschalten möchte, sind 2 Bits / Ausgänge belegt.
Dann sind noch 2 Bits / Ausgänge frei, damit könnte man 4 BASIC oder andere 8K Roms mit auswählen.
Vorrausgesetzt, die ROMs laufen auch als Basic-Ersatz!
Bei dieser kleinen Version geht nicht mehr als 4 Bits.
Vielleicht ist der Name "BIOS" hierfür auch nicht passend, eher ROM-MENÜ oder so.
Re: Projekt BIOS
Verfasst: 06.02.2025 13:51
von mega-hz
Stefan hat geschrieben: ↑21.01.2025 22:36
Stefan hat geschrieben: ↑21.01.2025 22:35
mega-hz hat geschrieben: ↑17.01.2025 21:02
Da es aber schon fast 20 Jahre an Erfahrungen her ist mit dem Coden unter Assembler ist mein Code nicht optimal.
Ich hatte z.B. nen netten Bildschirmschoner mit drin, der nach der Konvertierung ins WUDSN nicht mehr will.
Falls jemand aus der Weichware-Abteilung Lust hat, da mitzumachen, gerne bei mir melden!
Im Gegensatz zu früher wird dieses Projekt komplett OpenSource!
Hallöle
versprechen kann ich nichts, aber Bock drauf, daran zu arbeiten

hast PN
Viele Grüße
Stefan

na gut, email
Stefan, hast Du Dir das mal angeschaut?
Re: Projekt BIOS
Verfasst: 17.02.2025 19:29
von Stefan
mega-hz hat geschrieben: ↑06.02.2025 13:51
Stefan hat geschrieben: ↑21.01.2025 22:36
Stefan hat geschrieben: ↑21.01.2025 22:35
mega-hz hat geschrieben: ↑17.01.2025 21:02
Da es aber schon fast 20 Jahre an Erfahrungen her ist mit dem Coden unter Assembler ist mein Code nicht optimal.
Ich hatte z.B. nen netten Bildschirmschoner mit drin, der nach der Konvertierung ins WUDSN nicht mehr will.
Falls jemand aus der Weichware-Abteilung Lust hat, da mitzumachen, gerne bei mir melden!
Im Gegensatz zu früher wird dieses Projekt komplett OpenSource!
Hallöle
versprechen kann ich nichts, aber Bock drauf, daran zu arbeiten

hast PN
Viele Grüße
Stefan

na gut, email
Stefan, hast Du Dir das mal angeschaut?
Hallöle
ja, ich habe nicht geschaut aber nicht nur mit den Augen
Zwar hatte richtig Bock darauf und konnte aber leider nicht sofort loslegen

und dann kam es noch schlimmer

weshalb das es eine soo lange Geschichte geworden ist

Erst gestern Abend dann wieder und ich musste tatsächlich einiges wieder nachlesen, aber kurz in die Docs geschaut, die Erinnerungen kommen zurück et voilà, jetzt geht's auch, den Star-Demo-Code von Peter Sabath in der WUDSN IDE funktionstüchtig in ML zu übersetzen:
Diese kleine Aufgabe hat mir persönlich sehr gut getan und mein Wochenende zum Ausklang noch einmal verschönt
Viele Grüße
Stefan
Re: Projekt MINI-BIOS
Verfasst: 17.02.2025 19:57
von mega-hz
oh prima!
Ich konnte allerdings in meinem BIOS Listing auch den Fehler lokalisieren und nun läuft es auch dort.
Re: Projekt MINI-BIOS
Verfasst: 17.02.2025 20:20
von Stefan
mega-hz hat geschrieben: ↑17.02.2025 19:57
oh prima!
Ich konnte allerdings in meinem BIOS Listing auch den Fehler lokalisieren und nun läuft es auch dort.
das liest sich sehr schön

Re: Projekt MINI-BIOS
Verfasst: 28.02.2025 22:53
von mega-hz
hier ein Foto vom aktuellen BIOS bzw. MINI-BIOS:

- Screenshot (280).png (96.09 KiB) 31694 mal betrachtet
Das Programm läuft nun soweit,
lediglich die Funktionen
1) Editieren der Menü Einträge
2) netten Tastendruck-Sound
3) Scroller in der letzten Zeile
fehlen noch.
Ansonsten ist es fertig!
Was ich noch probieren muss ist, ob das PLD auch ohne jeglichen PHI2 oder PHI0 Takt arbeitet.
Wenn ja, prima, dann spare ich ein weiteres externes IC.
Wenn nicht, muss ein Inverter (die gibts auch als single inverter in smd) mit aufs Board.
Mehr als 8 OS und 2 Basic ist nicht drin bei dieser kleinen Schaltung.
Das ursprünglich geplante BIOS welches alles im XL/XE steuern kann, ist dennoch später in Arbeit.
Wird aber größer und teurer.
Wie findet Ihr das soweit?
Re: Projekt MINI-BIOS
Verfasst: 02.03.2025 03:06
von Mathy
.
Hallo Wolfram
Oben im Bild steht "Menu", unten steht "Menue". Mit nur vier Buchstaben ist internationaler.
Tschüß
Mathy
PS Ich würde für die BASIC Versionen "A" und "B" nutzen. BASIC ist ja was anderes als OS.
Projekt MINI-BIOS
Verfasst: 02.03.2025 09:06
von Erhard
Hallo,
mit den Tastenkombinationen, wie man in welches BIOS kommt muß man glaube ich etwas aufpassen.
Es gibt diverse PBI-Erweiterungen und Bootlader, die beim Kaltstart des Rechners Tastenkombinationen abfragen.
Die jeweiligen Geräte würden dann nicht mehr so ansprechbar sein.
SHIFT-[OPTION]-RESET ist eine gängige Kombination für einen Kaltstart
START-RESET ruft beim IDE-Plus 2.0 das eingebaute Menü auf
SHIFT beim Booten des ersten Sektors (und das ist schon knapp genug nach dem Kaltstart) startet beim SDriveMAX ein Auswahlmenü
Da gibt es bestimmt noch ein paar andere Kombis.
Vielleicht ist "alle gedrückten Konsolentasten" noch frei.
Ob folgendes gelöst ist hab ich nicht mitbekommen, aber um die Tastenkombi abzufragen muß ja das Mini-BIOS bei einem RESET auf jeden Fall starten UND es muß, sofern es nicht "gemeint" ist automatisch mit dem voreingestellten richtigen OS fortgesetzt werden. Sonst müßte man ja jedes mal eine Auswahl treffen und bestätigen - in dem Fall würde sich das Thema Tastenkombination ja erledigen. (Wenn das schon gelöst ist bitte einfach überlesen).
Erhard
Re: Projekt MINI-BIOS
Verfasst: 02.03.2025 18:00
von mega-hz
ja genau, nach jedem Reset wird das BIOS-ROM eingeschaltet und die Config geladen.
Wenn man nicht ins Menü rein will (durch eine Tastenkombi) wird das in der Config gespeicherte OS und Basic eingeschaltet.
Zur Zeit ist es noch auf START-SELECT-OPTION plus RESET eingestellt, um ins Menü zu kommen.
Gibt es irgendwas, was beim Reset auf SHIFT+CONTROL abfragt?