Shottky Diode bei S-VIdeo Erweiterung

Moderatoren: Sleeπ, andymanone

Antworten
Benutzeravatar
Olix
Beiträge: 2421
Registriert: 17.08.2021 07:06
Has thanked: 366 times
Been thanked: 1743 times
Kontaktdaten:

Shottky Diode bei S-VIdeo Erweiterung

Beitrag von Olix »

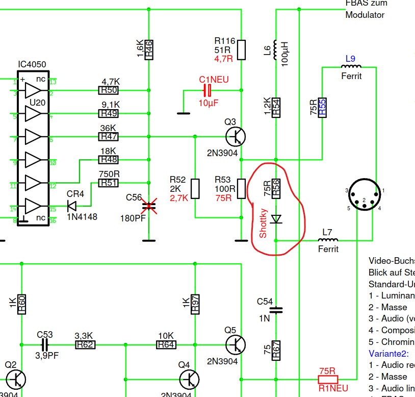
Da ich gerade mal wieder einen XL mit einer S_Video Erweiterung versehen will, habe ich mal wieder etwas im alten ABBUC Forenarchiv gestöbert und bin da über folgenden Beitrag unseres Vereinsmitgliedes Jürgen (TF_HH) gestopert:
Der FBAS-Schalter (der nur ein Vermischen von Helligkeit & Farbinfo verhindert) kann auch weggelassen werden, dafür einfach R56 (das ist der Widerstand über C54) rechts liften und eine Shottky-Diode mit der Kathode (markiert durch einen Ring) nach rechts einschleifen. Wichtig: Es muß eine Shottky-Diode sein, z.B. BAT41, BAT43, BAT85 usw. - Die Diode sorgt dafür, daß das S-Video Signal (wenn man Pin 1 & 5 benutzt!) sauber ist UND FBAS (Pin 4) gleichermaßen gut funktioniert, und das ohne Schalter oder Spezialkabel.
Ich habe das mal ausprobiert, aber leider keine deutliche Verbesserung wahrgenommen, trenne ich hingegen C54 auf ist das Bild wesentlich besser (keine Zickzacklinien mehr). Ich habe eine BAT46 Shotkydiode verwendet und wie folgt eingebaut. Habe ich die Diode möglicherweise falsch eingebaut?
Shottky.jpg

Antworten

Wer ist online?

Mitglieder in diesem Forum: 0 Mitglieder und 1 Gast