Neben meinen Atari Projekten überlege ich mir auch, einen auf dem PC MoBo noch vorhandenen Gameport dazu heranzuziehen, um eine MiDi Schnittstelle außen am Gerät verfügbae zu haben, Wie ich das realisiere, habe ich schon vor Augen und benötige keine Hilfe. Ich habe mich für diese Schaltung entschieden. Aber je länger ich über die Schaltpläne "siniere", habe ich das Gefühl, dem Urheber ist ein Vaux Pass passiert:
Am Gameport liegen - laut Pinout - am Pin 1, 8 und 9 jeweils +5V. Reicht es nicht, die Spannung an einem Pin abzugreifen und würde nicht gar die Kopplung der 3 Pins zu eiber Überspannung führen, die die Elektrischen Bauteile killt?
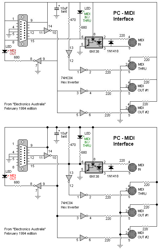
Icj habe mal den Schatplan gepatcht und dabri für mich auch die "Kreuzungen" und anderen Verbindungen verdeutlicht (oben Original, unten Patch):
Ich plane eine Platine mit 3er Lötstreifen zum Einsatz zu bringen und die Platine mit einer abgewinkelten - für herausgeführten Gameport - Buchse mit einem entsprechender Slotblech zu fixieren.
PC MiDi
-
wosch
- Beiträge: 814
- Registriert: 17.08.2021 21:16
- Wohnort: Reutlingen
- Has thanked: 1013 times
- Been thanked: 304 times
- Kontaktdaten:
Re: PC MiDi
Hi.
Die Pins 1,8 und 9 zusammenlegen sollte schon gehen. Sind ja alle 5V. Ich denke nicht das dein MB die 5V von verschiedenen Stellen holt. Darf auch nicht sein. Sonst müsste das ja irgendwo dokumentiert sein. Die MB-Hersteller wissen ja nicht wie die Zubehörhersteller die Platinen designen und umgekehrt.
Du kannst ja im Stromlosen Zustand mit einem Multimeter die Pin gegenseitig ohmisch durchmessen. Sollte gegen 0 Ohm gegen. Aber ich denke das wäre Zeitverschwendung
Gruß
Wolfgang
Die Pins 1,8 und 9 zusammenlegen sollte schon gehen. Sind ja alle 5V. Ich denke nicht das dein MB die 5V von verschiedenen Stellen holt. Darf auch nicht sein. Sonst müsste das ja irgendwo dokumentiert sein. Die MB-Hersteller wissen ja nicht wie die Zubehörhersteller die Platinen designen und umgekehrt.
Du kannst ja im Stromlosen Zustand mit einem Multimeter die Pin gegenseitig ohmisch durchmessen. Sollte gegen 0 Ohm gegen. Aber ich denke das wäre Zeitverschwendung
Gruß
Wolfgang
-
Burkhard
- Beiträge: 497
- Registriert: 03.06.2021 21:29
- Has thanked: 10 times
- Been thanked: 39 times
- Kontaktdaten:
Re: PC MiDi
Ja, Zeitverschwendung, weil es nicht nötig ist 3x +5V an die Platine zu legen. Ob es bei dieser Schaltung geht ohne Ausfall, lasse ich mal offen, aber - ich kann zwar momentan keine Grundlagen finden - es wurde mW. abempfohlen, auch in solchen Fällen auf der Zielplatine alle Stromführenden Pins zu koppeln. Ich denke, daß ein Anschluß reichen sollte. Oder einen für Optokoppler und IC und einen getrennt davon für die übrige Schaltung ...
Wer ist online?
Mitglieder in diesem Forum: Google [Bot] und 1 Gast