Hi,
I prepared MIDIcar version for 1090XL extension. If we have almost one user in UE which is interested to test it I'll order PCB for it... Source files are available on my page.
BR,
pancio
MIDIcar – independent, easy to use MIDI player/recorder
Moderatoren: Sleeπ, andymanone
- PeBe
- Beiträge: 35
- Registriert: 25.06.2022 14:55
- Has thanked: 25 times
- Been thanked: 32 times
- Kontaktdaten:
Re: MIDIcar – independent, easy to use MIDI player/recorder
If I had filed a 1090, I'd be the second interested
- skr
- Beiträge: 370
- Registriert: 07.06.2021 00:25
- Wohnort: Seeshaupt, Germany
- Has thanked: 256 times
- Been thanked: 213 times
- Kontaktdaten:
Re: MIDIcar – independent, easy to use MIDI player/recorder
Yes. I´m preparing two disks which I will upload to my ABBUC-tnfs tomorrow. Still have to sort out some defective/not well working MIDI Files. Stay tuned.
/|\ ...*** loading *** .... /|\
- pancio
- Beiträge: 320
- Registriert: 31.08.2021 07:31
- Has thanked: 309 times
- Been thanked: 312 times
- Kontaktdaten:
Re: MIDIcar – independent, easy to use MIDI player/recorder
Hi,
I've opened a few projects on my desk but I'm slowly catching up. Yesterday evening I finished MIDIcar Vertical which is successor for older version. I'm using XL mezzanine as base for MCV. Enclosure will be made soon. Of course - all details, schematics, PCBs design and gerbers you may find on my page.
Next step: MCfor1090 :-)
BR,
I've opened a few projects on my desk but I'm slowly catching up. Yesterday evening I finished MIDIcar Vertical which is successor for older version. I'm using XL mezzanine as base for MCV. Enclosure will be made soon. Of course - all details, schematics, PCBs design and gerbers you may find on my page.
Next step: MCfor1090 :-)
BR,
- pancio
- Beiträge: 320
- Registriert: 31.08.2021 07:31
- Has thanked: 309 times
- Been thanked: 312 times
- Kontaktdaten:
Re: MIDIcar – independent, easy to use MIDI player/recorder
MC for 1090 done!
Unfortunately I haven't ready 1090 board (still in development) to test it....
BR,
Unfortunately I haven't ready 1090 board (still in development) to test it....
BR,
- Franky
- Beiträge: 242
- Registriert: 17.08.2021 20:28
- Has thanked: 121 times
- Been thanked: 48 times
- Kontaktdaten:
Re: MIDIcar – independent, easy to use MIDI player/recorder
Hallo Atari Gemeinde!
Weiß jemand, wann man das Teil kaufen kann
Auf der Internetseite steht alles auf " ausverkauft"
Grüße
Frank
Weiß jemand, wann man das Teil kaufen kann
Auf der Internetseite steht alles auf " ausverkauft"
Grüße
Frank
Online
soweit ich Pancio aus diversen Projekten (auch aus der Vergangenheit) kenne,
baut er am Anfang immer mal ein paar "Prototypen", die man, wenn man ihn lieb bittet
, abkaufen kann.
Aber eine große Serie, die er selber produziert und verkauft, macht er eher nicht.
Dafür stellt er alle Projektdaten unter "Creative Commons BY-NC-SA 4.0." frei zur Verfügung.
Müsstest dir also einen PCB-Hersteller suchen, der dir das ggf. auch für dich (in der Basis wenigstens) bestückt.
Die Dateien findest du auf Pancio´s Webseite unten.
Gtx.,
andY
- andymanone
- Beiträge: 4648
- Registriert: 17.08.2021 12:34
- Wohnort: Berlin - Suburban
- Has thanked: 1225 times
- Been thanked: 2036 times
- Kontaktdaten:
Re: MIDIcar – independent, easy to use MIDI player/recorder
Hi Franky,
soweit ich Pancio aus diversen Projekten (auch aus der Vergangenheit) kenne,
baut er am Anfang immer mal ein paar "Prototypen", die man, wenn man ihn lieb bittet
Aber eine große Serie, die er selber produziert und verkauft, macht er eher nicht.
Dafür stellt er alle Projektdaten unter "Creative Commons BY-NC-SA 4.0." frei zur Verfügung.
Müsstest dir also einen PCB-Hersteller suchen, der dir das ggf. auch für dich (in der Basis wenigstens) bestückt.
Die Dateien findest du auf Pancio´s Webseite unten.
Gtx.,
andY
Ressortleiter Hardware - Save the past and use the future!© andYManOne / Demozoo / Brandnew: Live 24/7 Stream - Industrial - Chiptune/Covers - Vocal Dream - EDM - Indie - own tracks
- Franky
- Beiträge: 242
- Registriert: 17.08.2021 20:28
- Has thanked: 121 times
- Been thanked: 48 times
- Kontaktdaten:
Re: MIDIcar – independent, easy to use MIDI player/recorder
Vielen Dank für die Info,André! Habe im mal geschrieben.
Gruß
Franky
Gruß
Franky
- pancio
- Beiträge: 320
- Registriert: 31.08.2021 07:31
- Has thanked: 309 times
- Been thanked: 312 times
- Kontaktdaten:
Re: MIDIcar – independent, easy to use MIDI player/recorder
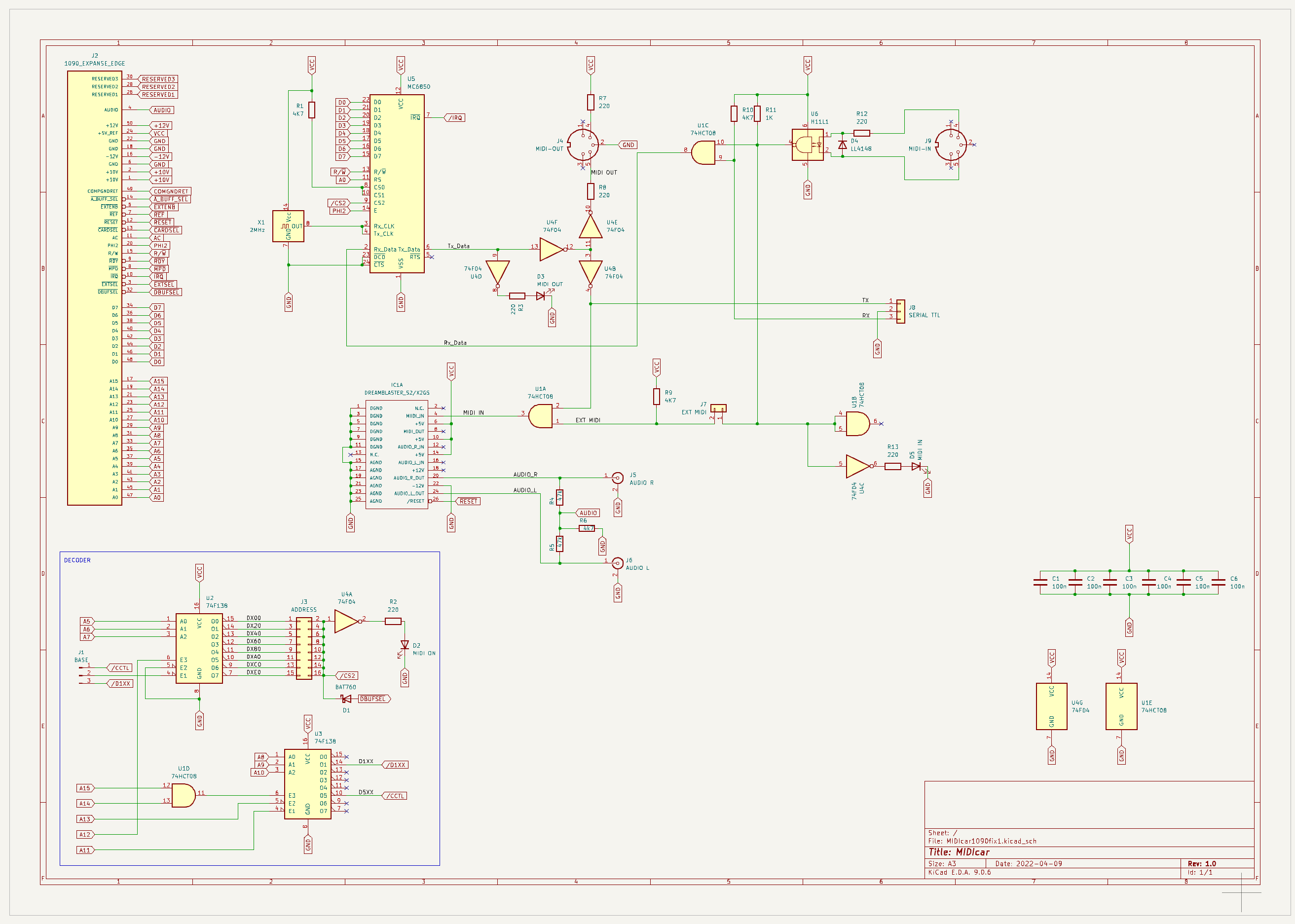
MIDIcar for 1090 interface
Long-short story:
You might remember that about three years ago, @PeBe and I worked on MIDIcar, a MIDI interface for the Atari XL with an ECI port. @PeBe made the MIDIcar Player that, in my opinion, is better than those for PCs. A year later, a version for XL computers was created, followed by a MIDIcar version for Atari 1090 users, which I wasn't able to test because my 1090 is still not equipped with componenst. I sent prototypes to several people: @ndary, @dely and @krap, and I quickly realized something was wrong. Nir even claimed the device worked, but I couldn't confirm it with others – so it was a legend!
@dely pestered me for almost two years to do something about it, and finally, one of the best Atari electronics engineers, @pasiu, took a look at the schematic and immediately knew what was going on.
Getting the interface working required the MC6851 to transmit a bus busy signal to /DBUFSEL in its address space, which I'd forgotten about at the time. Fixing this is quite simple: just a diode between the decoder and /DBUFSEL – so if you have my old MIDIcar 1090, it can be easily "repaired." Additionally, it turned out that the Wavetable module might not have worked because it required a pull-up of the RESET signal.
After testing with the manually applied fixes made by @dely, it turned out that the MIDIcar 1090 works without any problems! @dely's tests motivated me to make some corrections and create a new PCB – you can find it on my website.
Thank you guys for the tests!
I've already uploaded the schematic, design, and gerbers to my website...
Facebook thread: https://www.facebook.com/groups/savonar ... 342349502/
Have fun!
Long-short story:
You might remember that about three years ago, @PeBe and I worked on MIDIcar, a MIDI interface for the Atari XL with an ECI port. @PeBe made the MIDIcar Player that, in my opinion, is better than those for PCs. A year later, a version for XL computers was created, followed by a MIDIcar version for Atari 1090 users, which I wasn't able to test because my 1090 is still not equipped with componenst. I sent prototypes to several people: @ndary, @dely and @krap, and I quickly realized something was wrong. Nir even claimed the device worked, but I couldn't confirm it with others – so it was a legend!
@dely pestered me for almost two years to do something about it, and finally, one of the best Atari electronics engineers, @pasiu, took a look at the schematic and immediately knew what was going on.
Getting the interface working required the MC6851 to transmit a bus busy signal to /DBUFSEL in its address space, which I'd forgotten about at the time. Fixing this is quite simple: just a diode between the decoder and /DBUFSEL – so if you have my old MIDIcar 1090, it can be easily "repaired." Additionally, it turned out that the Wavetable module might not have worked because it required a pull-up of the RESET signal.
After testing with the manually applied fixes made by @dely, it turned out that the MIDIcar 1090 works without any problems! @dely's tests motivated me to make some corrections and create a new PCB – you can find it on my website.
Thank you guys for the tests!
I've already uploaded the schematic, design, and gerbers to my website...
Facebook thread: https://www.facebook.com/groups/savonar ... 342349502/
Have fun!
Wer ist online?
Mitglieder in diesem Forum: Bing [Bot], HardHatMack und 1 Gast