Reimaged New XF551 Disk Drive PCB: eventueller Fehler
Moderatoren: Sleeπ, andymanone
-
Erhard
- Beiträge: 1237
- Registriert: 04.11.2021 15:52
- Has thanked: 148 times
- Been thanked: 388 times
- Kontaktdaten:
Reimaged New XF551 Disk Drive PCB: eventueller Fehler
Hi,
ich bin aktuell dabei, diese Platine zu bestücken:
https://www.bitsofthepast.com/images/Z50_0205.jpg
Allerdings scheint es im Schaltplan und demzufolge auch auf der Platine einen Fehler zu geben.
Kann mir jemand sagen, wie die 9VAC Versorgungsspannung an den Brückengleichrichter gelangen soll?
Eigentlich wollte ich an dieser Stelle auch den Schaltplan verlinken, aber irgendwie sind ein Teil aller Dateien dieses Projektes von der Webseite verschwunden.
Ich hab ihn aber damals heruntergeladen und er ist somit in meinem Archiv - ich werde ihn hier nachreichen.
Hat jemand außer mir diese Platine schon einmal verarbeitet?
CU, Erhard
ich bin aktuell dabei, diese Platine zu bestücken:
https://www.bitsofthepast.com/images/Z50_0205.jpg
Allerdings scheint es im Schaltplan und demzufolge auch auf der Platine einen Fehler zu geben.
Kann mir jemand sagen, wie die 9VAC Versorgungsspannung an den Brückengleichrichter gelangen soll?
Eigentlich wollte ich an dieser Stelle auch den Schaltplan verlinken, aber irgendwie sind ein Teil aller Dateien dieses Projektes von der Webseite verschwunden.
Ich hab ihn aber damals heruntergeladen und er ist somit in meinem Archiv - ich werde ihn hier nachreichen.
Hat jemand außer mir diese Platine schon einmal verarbeitet?
CU, Erhard
- DjayBee
- Beiträge: 1173
- Registriert: 17.08.2021 04:02
- Has thanked: 896 times
- Been thanked: 461 times
- Kontaktdaten:
Re: Reimaged New XF551 Disk Drive PCB: eventueller Fehler
Leonore strickt ihre Website gerade kräftig um und schaut sich alte Projekte an.
Schau mal in diesem Thread, ob du etwas dazu findest:
https://forums.atariage.com/topic/35133 ... nt=5298257
Schau mal in diesem Thread, ob du etwas dazu findest:
https://forums.atariage.com/topic/35133 ... nt=5298257
-
Erhard
- Beiträge: 1237
- Registriert: 04.11.2021 15:52
- Has thanked: 148 times
- Been thanked: 388 times
- Kontaktdaten:
Reimaged New XF551 Disk Drive PCB: eventueller Fehler
Nein, mir ist diesbezüglich nichts ins Auge gesprungen.
Die betreffende Stelle vom Schaltplan stelle ich heute Abend ein. Bin aktuell nicht zu Hause und habe die Daten hier nicht vorliegen.
CU, Erhard
Die betreffende Stelle vom Schaltplan stelle ich heute Abend ein. Bin aktuell nicht zu Hause und habe die Daten hier nicht vorliegen.
CU, Erhard
Jede Info, die zu Hause auf meinem Rechner liegt habe ich unterwegs nicht verfügbar.
Jede Info, die im Netz liegt finde ich nicht wieder, wenn ich sie benötige.
Jede Info, die im Netz liegt finde ich nicht wieder, wenn ich sie benötige.
- pancio
- Beiträge: 307
- Registriert: 31.08.2021 07:31
- Has thanked: 287 times
- Been thanked: 286 times
- Kontaktdaten:
Re: Reimaged New XF551 Disk Drive PCB: eventueller Fehler
Hi Erhard,
I've two 3.5" FDD based on XF551. Both are powered by 5V only. If you will have access to your equipment/schematic. We may compare these... unfortunately I sent my devices to colleague which is making 3D enclosure for me.. but it's not so big problem - he may take photos and give other information for me :-)
BR,
pancio
I've two 3.5" FDD based on XF551. Both are powered by 5V only. If you will have access to your equipment/schematic. We may compare these... unfortunately I sent my devices to colleague which is making 3D enclosure for me.. but it's not so big problem - he may take photos and give other information for me :-)
BR,
pancio
-
Erhard
- Beiträge: 1237
- Registriert: 04.11.2021 15:52
- Has thanked: 148 times
- Been thanked: 388 times
- Kontaktdaten:
Reimaged New XF551 Disk Drive PCB: eventueller Fehler
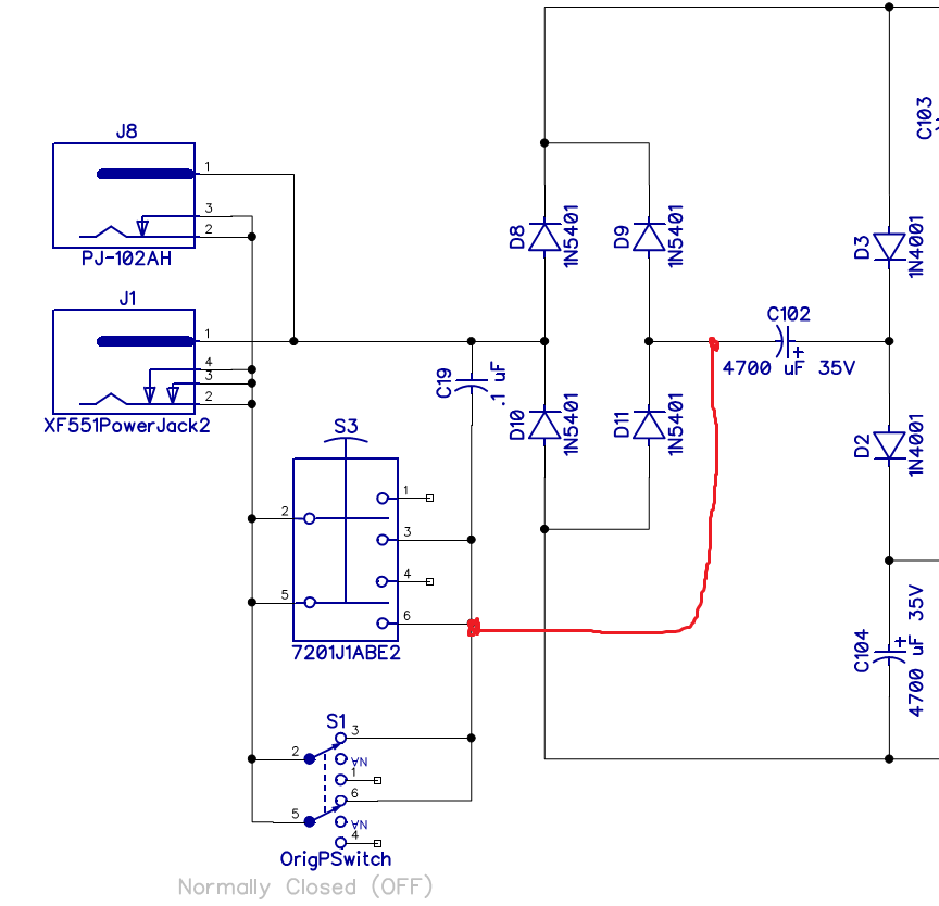
So, hier der Ausschnitt vom Schaltplan:
(Quelle der Originaldatei: bitsofthepast.com)
CU, Erhard
(Quelle der Originaldatei: bitsofthepast.com)
CU, Erhard
Jede Info, die zu Hause auf meinem Rechner liegt habe ich unterwegs nicht verfügbar.
Jede Info, die im Netz liegt finde ich nicht wieder, wenn ich sie benötige.
Jede Info, die im Netz liegt finde ich nicht wieder, wenn ich sie benötige.
-
Erhard
- Beiträge: 1237
- Registriert: 04.11.2021 15:52
- Has thanked: 148 times
- Been thanked: 388 times
- Kontaktdaten:
Reimaged New XF551 Disk Drive PCB: eventueller Fehler
So,
hier erst einmal zwei Bilder.
Das hier ist die Version der neuen XF551 Platine, die ich bislang in Gebrauch habe.
Die Platine sieht sehr schön aus, wie ich finde.
Die Platine hat einen Anschluß für eine Erweiterung mit einer Trackanzeige.
Diese Erweiterung (und da müssen ICs mit drauf sein die rauf und runter zählen sowie eine Ansteuerung für die 7-Segment-Anzeige) hab ich nie gefunden.
Die neuere Version 6E hat die Ansteuerung für die Trackanzeige mit auf der Platine sowie einen Steckkontakt für ein Folienkabel für die externe Platine mit der 7-Segment-Anzeige.
Ergo hab ich mir gedacht, daß ich mir die mal zusammenbaue.
Dummerweise gibt es da offenbar schon einen Fehler in der Stromversorgung. Üblicherweise braucht ja Strom meines Wissens 2 Wege um fließen zu können und ich sehe da nur einen.
Dann frage ich mich, warum man den Brückengleichrichter durch 4 einzelne Dioden ersetzt hat. Die Anschlußpins der Dioden sind echt fett und die Lötaugen relativ klein. Beim Löten haben die Dioden schon geglüht bevor das Lötzin zu fließen anfing.
Jetzt ist mir noch aufgefallen, daß auf der Platine überall Füllflächen sind, die zu nichts Kontakt haben. Das läßt die Platine sicherlich schöner aussehen, aber führt das nicht zu einer kapazitiven Kopplung zwischen den Leiterbahnen, zwischen denen sie sich befindet und ist das elektrisch gesehen vielleicht keine so gute Idee? Wie gesagt, da bin ich nicht sicher und das können andere vielleicht besser beurteilen.
Nun, wie auch immer. Die neue Platine ist noch nicht ganz fertig. Mittlerweile braucht man ja so 3-5 Elektronikläden, wo man sich das Zeug zusammenbestellt und hinterher hat man immer noch nicht alles. Hier fehlen noch der Floppy 4 Pin Stromanschlußstecker, 2 Induktivitäten, ein passender EIN-AUS-Schalter und vermutlich eine Drahtbrücke. Dann kommt der erste Test.
CU, Erhard
hier erst einmal zwei Bilder.
Das hier ist die Version der neuen XF551 Platine, die ich bislang in Gebrauch habe.
Die Platine sieht sehr schön aus, wie ich finde.
Die Platine hat einen Anschluß für eine Erweiterung mit einer Trackanzeige.
Diese Erweiterung (und da müssen ICs mit drauf sein die rauf und runter zählen sowie eine Ansteuerung für die 7-Segment-Anzeige) hab ich nie gefunden.
Die neuere Version 6E hat die Ansteuerung für die Trackanzeige mit auf der Platine sowie einen Steckkontakt für ein Folienkabel für die externe Platine mit der 7-Segment-Anzeige.
Ergo hab ich mir gedacht, daß ich mir die mal zusammenbaue.
Dummerweise gibt es da offenbar schon einen Fehler in der Stromversorgung. Üblicherweise braucht ja Strom meines Wissens 2 Wege um fließen zu können und ich sehe da nur einen.
Dann frage ich mich, warum man den Brückengleichrichter durch 4 einzelne Dioden ersetzt hat. Die Anschlußpins der Dioden sind echt fett und die Lötaugen relativ klein. Beim Löten haben die Dioden schon geglüht bevor das Lötzin zu fließen anfing.
Jetzt ist mir noch aufgefallen, daß auf der Platine überall Füllflächen sind, die zu nichts Kontakt haben. Das läßt die Platine sicherlich schöner aussehen, aber führt das nicht zu einer kapazitiven Kopplung zwischen den Leiterbahnen, zwischen denen sie sich befindet und ist das elektrisch gesehen vielleicht keine so gute Idee? Wie gesagt, da bin ich nicht sicher und das können andere vielleicht besser beurteilen.
Nun, wie auch immer. Die neue Platine ist noch nicht ganz fertig. Mittlerweile braucht man ja so 3-5 Elektronikläden, wo man sich das Zeug zusammenbestellt und hinterher hat man immer noch nicht alles. Hier fehlen noch der Floppy 4 Pin Stromanschlußstecker, 2 Induktivitäten, ein passender EIN-AUS-Schalter und vermutlich eine Drahtbrücke. Dann kommt der erste Test.
CU, Erhard
Jede Info, die zu Hause auf meinem Rechner liegt habe ich unterwegs nicht verfügbar.
Jede Info, die im Netz liegt finde ich nicht wieder, wenn ich sie benötige.
Jede Info, die im Netz liegt finde ich nicht wieder, wenn ich sie benötige.
Re: Reimaged New XF551 Disk Drive PCB: eventueller Fehler
Hallo Erhard,Erhard hat geschrieben: ↑28.03.2024 20:49Dummerweise gibt es da offenbar schon einen Fehler in der Stromversorgung. Üblicherweise braucht ja Strom meines Wissens 2 Wege um fließen zu können und ich sehe da nur einen.
Dann frage ich mich, warum man den Brückengleichrichter durch 4 einzelne Dioden ersetzt hat. Die Anschlußpins der Dioden sind echt fett und die Lötaugen relativ klein. Beim Löten haben die Dioden schon geglüht bevor das Lötzin zu fließen anfing.
Jetzt ist mir noch aufgefallen, daß auf der Platine überall Füllflächen sind, die zu nichts Kontakt haben. Das läßt die Platine sicherlich schöner aussehen, aber führt das nicht zu einer kapazitiven Kopplung zwischen den Leiterbahnen, zwischen denen sie sich befindet und ist das elektrisch gesehen vielleicht keine so gute Idee? Wie gesagt, da bin ich nicht sicher und das können andere vielleicht besser beurteilen.
man immer noch nicht alles. Hier fehlen noch der Floppy 4 Pin Stromanschlußstecker, 2 Induktivitäten, ein passender EIN-AUS-Schalter und vermutlich eine Drahtbrücke. Dann kommt der erste Test.
CU, Erhard
da fehlt tatsächlich eine Verbindung. Hab ich mal eingezeichnet...(Foto)
Der Brückengleichrichter wurde sicher aus kostengründen oder evt. aus Platzgründen gegen Dioden ersetzt.
Die sind meist etliches billiger.
Bist Du sicher, daß die "gefüllten Flächen" nicht mit GND verbunden sind?
Mess mal nach! (Kann sein, daß du dafür erst eine Stelle der Fläche blank machen musst.)
Normalerweise verbindet man solche Flächen mit GND, oder VCC (unten und oben).
Meinst Du mit 4Pin Stromanschluss Stecker diese weissen mit 4 Stiften (Foto)?
Davon müsste ich noch etliche haben.
keine PN's mehr! Bitte per email kontaktieren! atari1450xld©mega-hz.de
- CharlieChaplin
- Beiträge: 1087
- Registriert: 18.06.2021 22:59
- Has thanked: 343 times
- Been thanked: 391 times
- Kontaktdaten:
Re: Reimaged New XF551 Disk Drive PCB: eventueller Fehler
Ähm,
eine der Reimaged XF Platinen von Dropcheck habe ich (jene, an die man das 1050/XF NT weiterhin anschließen kann, wenn ich mich nicht irre). Allerdings habe ich die Platine nie bestückt oder bestücken lassen und sie ist mittlerweile mitsamt der XF zu einem Freund gewandert, der sie bisher auch nicht bestückt hat.
Meine Idee war damals, alle Teile vom original XF Board zu nehmen und damit die neue Platine zu bestücken. Gekauft hatte ich die Platine nämlich deshalb, da bei der XF mal wieder ein SIO-Port ausgefallen war und ich dachte bei dauerhafter Nutzung (und häufigem An/Abstöpseln des SIO-Kabels) sei es vielleicht doch besser eine neue Platine zu nutzen.
Soll ich ein Foto von "meiner" Platine machen ?
Die Trackanzeige für die XF und noch ein oder zwei andere XF Sachen gab es einige Monate bei Dropcheck separat zu erwerben, habe mir das Teil aber nicht gekauft. Denke mal, dass sie die Unterlagen dazu bestimmt auch noch im AA Forum bereitstellt.
eine der Reimaged XF Platinen von Dropcheck habe ich (jene, an die man das 1050/XF NT weiterhin anschließen kann, wenn ich mich nicht irre). Allerdings habe ich die Platine nie bestückt oder bestücken lassen und sie ist mittlerweile mitsamt der XF zu einem Freund gewandert, der sie bisher auch nicht bestückt hat.
Meine Idee war damals, alle Teile vom original XF Board zu nehmen und damit die neue Platine zu bestücken. Gekauft hatte ich die Platine nämlich deshalb, da bei der XF mal wieder ein SIO-Port ausgefallen war und ich dachte bei dauerhafter Nutzung (und häufigem An/Abstöpseln des SIO-Kabels) sei es vielleicht doch besser eine neue Platine zu nutzen.
Soll ich ein Foto von "meiner" Platine machen ?
Die Trackanzeige für die XF und noch ein oder zwei andere XF Sachen gab es einige Monate bei Dropcheck separat zu erwerben, habe mir das Teil aber nicht gekauft. Denke mal, dass sie die Unterlagen dazu bestimmt auch noch im AA Forum bereitstellt.
-
Erhard
- Beiträge: 1237
- Registriert: 04.11.2021 15:52
- Has thanked: 148 times
- Been thanked: 388 times
- Kontaktdaten:
Reimaged New XF551 Disk Drive PCB: eventueller Fehler
Hi,
Oder kennst Du einen Laden, wo man die noch bekommt?
CU, Erhard
tja, mir war das klar. Aber wieso dem Author nicht? Hat der das ohne Prototypentest rausgehauen und es ist nie aufgefallen, daß wenn man hinten Strom reinsteckt der nicht vorne ankommt?
Ziemlich. Kann man sogar hier auf dem untern Bild hinten zwischen den SMDs sehen. Aber übernächste Woche mache ich ein paar Platinenscans und dann stelle ich hier mal einen Ausschnitt ein.
Exaktamente. Wenn Du reichlich hast, verkaufst Du mir so 3-5?
Oder kennst Du einen Laden, wo man die noch bekommt?
CU, Erhard
Jede Info, die zu Hause auf meinem Rechner liegt habe ich unterwegs nicht verfügbar.
Jede Info, die im Netz liegt finde ich nicht wieder, wenn ich sie benötige.
Jede Info, die im Netz liegt finde ich nicht wieder, wenn ich sie benötige.
Re: Reimaged New XF551 Disk Drive PCB: eventueller Fehler
Nein, ich verkaufe sie nicht.
Ich schenke sie Dir!
Schick mir ne Mail mit Deiner Adresse.
Sollten sie noch da sein wo ich sie vermute, schick ich Dir dann welche.
Wenn ich heute nochmal runtergehe schau ich eben in der Werkstatt nach...
EDIT: hab eben nachgeschaut:
Ich schenke sie Dir!
Schick mir ne Mail mit Deiner Adresse.
Sollten sie noch da sein wo ich sie vermute, schick ich Dir dann welche.
Wenn ich heute nochmal runtergehe schau ich eben in der Werkstatt nach...
EDIT: hab eben nachgeschaut:
keine PN's mehr! Bitte per email kontaktieren! atari1450xld©mega-hz.de
Re: Reimaged New XF551 Disk Drive PCB: eventueller Fehler
falls noch jemand welche braucht... Porto oder fertiger Paketschein reicht.
keine PN's mehr! Bitte per email kontaktieren! atari1450xld©mega-hz.de
-
Erhard
- Beiträge: 1237
- Registriert: 04.11.2021 15:52
- Has thanked: 148 times
- Been thanked: 388 times
- Kontaktdaten:
Reimaged New XF551 Disk Drive PCB: eventueller Fehler
Hi,
ach deshalb kann man die nirgendwo kaufen - Du hast ALLE!
CU, Erhard
ach deshalb kann man die nirgendwo kaufen - Du hast ALLE!
CU, Erhard
Jede Info, die zu Hause auf meinem Rechner liegt habe ich unterwegs nicht verfügbar.
Jede Info, die im Netz liegt finde ich nicht wieder, wenn ich sie benötige.
Jede Info, die im Netz liegt finde ich nicht wieder, wenn ich sie benötige.
- DjayBee
- Beiträge: 1173
- Registriert: 17.08.2021 04:02
- Has thanked: 896 times
- Been thanked: 461 times
- Kontaktdaten:
Re: Reimaged New XF551 Disk Drive PCB: eventueller Fehler
Schau mal da:
https://forums.atariage.com/topic/36070 ... nt=5426046
Sie hatte tatsächlich eine Verbindung vergessen.
In obigem Thread kämpft der Kollege aber immer noch mit dem Board.
https://forums.atariage.com/topic/36070 ... nt=5426046
Sie hatte tatsächlich eine Verbindung vergessen.
In obigem Thread kämpft der Kollege aber immer noch mit dem Board.
Re: Reimaged New XF551 Disk Drive PCB: eventueller Fehler
Naja, alle ist wohl zuviel gesagt.
Aber in meiner früheren Fa. war es so:
Alles was älter als 2 Jahre im Lager lag, wurde entsorgt wegen schlechteren Lötverhalten usw.
Klingt natürlich erstmal schräg, aber es ist tatsächlich so: Wenn die Nacharbeit wegen älteren Teilen zunimmt, ist es für die Fa. teurer als neue Teile zu bestellen.
Unsere QS war dazu gedrungen... Nacharbeit = Mensch = teuer..
Habe damals Kofferraum-weise "alte" Lagerbestände mitgenommen.
Wenn Handlötung ist das kein Problem.
Ich gebe gerne Bauteile ab die ich zu Hauf habe, einfach mal nachfragen ob ich sowas habe was Ihr sucht.
keine PN's mehr! Bitte per email kontaktieren! atari1450xld©mega-hz.de
-
Erhard
- Beiträge: 1237
- Registriert: 04.11.2021 15:52
- Has thanked: 148 times
- Been thanked: 388 times
- Kontaktdaten:
Reimaged New XF551 Disk Drive PCB: eventueller Fehler
Hi,
bei dem Projekt bin ich auf einen weiteren kleinen Fehler gestoßen.
In der Materialliste (Bill Of Material = BOM) stehen Folienkabel mit drauf.
Die sind dafür, 2 externe Platinen (1 x Trackanzeige und 1 x Um- und Resetschalter) an der Frontblende anbringen zu können.
Die stehen da aber in 10 cm und damit schafft man es unter keinen Umständen bis zur Frontblende.
Ich versuche jetzt, die in 20 cm zu kriegen. Länger scheint es die nicht zu geben.
CU, Erhard
bei dem Projekt bin ich auf einen weiteren kleinen Fehler gestoßen.
In der Materialliste (Bill Of Material = BOM) stehen Folienkabel mit drauf.
Die sind dafür, 2 externe Platinen (1 x Trackanzeige und 1 x Um- und Resetschalter) an der Frontblende anbringen zu können.
Die stehen da aber in 10 cm und damit schafft man es unter keinen Umständen bis zur Frontblende.
Ich versuche jetzt, die in 20 cm zu kriegen. Länger scheint es die nicht zu geben.
CU, Erhard
Jede Info, die zu Hause auf meinem Rechner liegt habe ich unterwegs nicht verfügbar.
Jede Info, die im Netz liegt finde ich nicht wieder, wenn ich sie benötige.
Jede Info, die im Netz liegt finde ich nicht wieder, wenn ich sie benötige.
-
Erhard
- Beiträge: 1237
- Registriert: 04.11.2021 15:52
- Has thanked: 148 times
- Been thanked: 388 times
- Kontaktdaten:
Reimaged New XF551 Disk Drive PCB: eventueller Fehler
Hi,
noch eine kleine Stolperstelle mit der Platine:
bei U6 (EPROM) ist PIN26 (A13) offen, A14 dagegen ist mit Vcc verbunden.
Die offene Leitung A13 verursacht bei Einsatz eines EPROMs, ROMs (...), welches auf Grund der Speichergröße mindestens A13 verwendet Systemabstürze.
CU, Erhard
noch eine kleine Stolperstelle mit der Platine:
bei U6 (EPROM) ist PIN26 (A13) offen, A14 dagegen ist mit Vcc verbunden.
Die offene Leitung A13 verursacht bei Einsatz eines EPROMs, ROMs (...), welches auf Grund der Speichergröße mindestens A13 verwendet Systemabstürze.
CU, Erhard
Jede Info, die zu Hause auf meinem Rechner liegt habe ich unterwegs nicht verfügbar.
Jede Info, die im Netz liegt finde ich nicht wieder, wenn ich sie benötige.
Jede Info, die im Netz liegt finde ich nicht wieder, wenn ich sie benötige.
-
Erhard
- Beiträge: 1237
- Registriert: 04.11.2021 15:52
- Has thanked: 148 times
- Been thanked: 388 times
- Kontaktdaten:
Reimaged New XF551 Disk Drive PCB: eventueller Fehler
Hi,
ich hab mal (aber nicht mal eben ...) die Preise zusammengerchnet.
Die Platine mit Bestückung aller Komponenten inklusive des schlecht passenden Ersatz-Ein-Ausschalters aber ohne externe Trackanzeige und ohne externen OS-Um- und Resetschalter kostet ca. 106 €.
Dabei sind jetzt auch teuere Komponenten aus meinem privaten Bestand wie ein 8,333 MHz TTL-Oszillator, eine 8050 CPU und ein WD1772.
Unter Verwendung von Teilen einer originalen Platine (WD1772, 8050, Oszillator, Ein-/Aus-Schalter, SIO-Buchsen) wird es knapp 50€ billiger.
Zwischen der Originalpaltine und dem Remake liegen allein vom Aussehen her Welten und durch die DC/DC Wandler fällt die Wärmeentwicklung so gut wie weg.
Wer also seine XF einfach aufhübschen möchte oder wenn die Originalplatine durch z.B. unglückliche Lötversuche ohnehin nicht mehr die beste ist hat hier also eine gute Investitionsmöglichkeit für ca. 60€ und ein erhebliches Maß an Arbeit.
Das Entstücken der Originalplatine sollte man nur unternehmen, wenn man über die erforderlichen Geräte, Sachkenntnis und Routine verfügt, sonst ist die Produktion von Schrott quasi garantiert.
Das Bestücken der neuen Platine ist wegen der teils kleinen Lötflächen auch keine spaßige Arbeit.
Wer die Trackanzeige nicht benörigt kann noch einige SMD-Chips, einen winzigen SMD-Transistor und 2 Anschlußbuchsen für Folienkabel weg lassen.
CU, Erhard
ich hab mal (aber nicht mal eben ...) die Preise zusammengerchnet.
Die Platine mit Bestückung aller Komponenten inklusive des schlecht passenden Ersatz-Ein-Ausschalters aber ohne externe Trackanzeige und ohne externen OS-Um- und Resetschalter kostet ca. 106 €.
Dabei sind jetzt auch teuere Komponenten aus meinem privaten Bestand wie ein 8,333 MHz TTL-Oszillator, eine 8050 CPU und ein WD1772.
Unter Verwendung von Teilen einer originalen Platine (WD1772, 8050, Oszillator, Ein-/Aus-Schalter, SIO-Buchsen) wird es knapp 50€ billiger.
Zwischen der Originalpaltine und dem Remake liegen allein vom Aussehen her Welten und durch die DC/DC Wandler fällt die Wärmeentwicklung so gut wie weg.
Wer also seine XF einfach aufhübschen möchte oder wenn die Originalplatine durch z.B. unglückliche Lötversuche ohnehin nicht mehr die beste ist hat hier also eine gute Investitionsmöglichkeit für ca. 60€ und ein erhebliches Maß an Arbeit.
Das Entstücken der Originalplatine sollte man nur unternehmen, wenn man über die erforderlichen Geräte, Sachkenntnis und Routine verfügt, sonst ist die Produktion von Schrott quasi garantiert.
Das Bestücken der neuen Platine ist wegen der teils kleinen Lötflächen auch keine spaßige Arbeit.
Wer die Trackanzeige nicht benörigt kann noch einige SMD-Chips, einen winzigen SMD-Transistor und 2 Anschlußbuchsen für Folienkabel weg lassen.
CU, Erhard
Jede Info, die zu Hause auf meinem Rechner liegt habe ich unterwegs nicht verfügbar.
Jede Info, die im Netz liegt finde ich nicht wieder, wenn ich sie benötige.
Jede Info, die im Netz liegt finde ich nicht wieder, wenn ich sie benötige.
- DjayBee
- Beiträge: 1173
- Registriert: 17.08.2021 04:02
- Has thanked: 896 times
- Been thanked: 461 times
- Kontaktdaten:
Re: Reimaged New XF551 Disk Drive PCB: eventueller Fehler
Ich habe das gerade mal in den oben verlinkten AtariAge Thread kopiert.
Leonore will demnächst das Layout nochmal neu machen und die Fehler dabei beheben.
-
Erhard
- Beiträge: 1237
- Registriert: 04.11.2021 15:52
- Has thanked: 148 times
- Been thanked: 388 times
- Kontaktdaten:
Reimaged New XF551 Disk Drive PCB: eventueller Fehler
Hi,
PS: ich hätte da auch Korrekturhinweise für die BOM.
CU, Erhard
Leonore möge bitte meine Ausführungen hier nicht als Meckerei verstehen sondern als mein Bestreben dazu beizutragen, daß so ein schönes Projekt wie dieses Remake nicht durch Kleinigkeiten wie zwei fehlende Verbindungen und teilweise zu viel Wärmeabfuhr an Lötstellen mit wenig Kontaktfläche "leidet".
PS: ich hätte da auch Korrekturhinweise für die BOM.
CU, Erhard
Jede Info, die zu Hause auf meinem Rechner liegt habe ich unterwegs nicht verfügbar.
Jede Info, die im Netz liegt finde ich nicht wieder, wenn ich sie benötige.
Jede Info, die im Netz liegt finde ich nicht wieder, wenn ich sie benötige.
- DjayBee
- Beiträge: 1173
- Registriert: 17.08.2021 04:02
- Has thanked: 896 times
- Been thanked: 461 times
- Kontaktdaten:
Re: Reimaged New XF551 Disk Drive PCB: eventueller Fehler
Das ist ihre Antwort:
The design does not take into account using a bigger eprom size than 2764, ie two distinct XF551 OSs switchable by the A12 line using the JP2 jumper. So pin 26 is NC per design. If you want to use a 27128 or bigger, you will need to bend pin 26/1 out of socket and use the normal hack to allow for the bigger size eproms. Actually pin 1 is the VPP pin.
The design does not take into account using a bigger eprom size than 2764, ie two distinct XF551 OSs switchable by the A12 line using the JP2 jumper. So pin 26 is NC per design. If you want to use a 27128 or bigger, you will need to bend pin 26/1 out of socket and use the normal hack to allow for the bigger size eproms. Actually pin 1 is the VPP pin.
-
Erhard
- Beiträge: 1237
- Registriert: 04.11.2021 15:52
- Has thanked: 148 times
- Been thanked: 388 times
- Kontaktdaten:
Reimaged New XF551 Disk Drive PCB: eventueller Fehler
Hi,
vielen Dank für das Weiterleiten.
Es geht ja nicht darum, in ein EPROM mehr reinzupacken sondern darum, daß man vielleicht kein kleines 27(C)64 zur Hand hat.
Eit AT28C256 ist aber beschaffbar und dieses kleine Stück Leiterbahn von PIN27 nach PIN26 wäre problemlos machbar und sähe auf dieser eigentlich schönen Platine sicher besser aus als eine draufgeklatschte Drahtbrücke.
Aber wenn das nicht gewollt ist dann ist das so.
CU, Erhard
vielen Dank für das Weiterleiten.
Es geht ja nicht darum, in ein EPROM mehr reinzupacken sondern darum, daß man vielleicht kein kleines 27(C)64 zur Hand hat.
Eit AT28C256 ist aber beschaffbar und dieses kleine Stück Leiterbahn von PIN27 nach PIN26 wäre problemlos machbar und sähe auf dieser eigentlich schönen Platine sicher besser aus als eine draufgeklatschte Drahtbrücke.
Aber wenn das nicht gewollt ist dann ist das so.
CU, Erhard
Jede Info, die zu Hause auf meinem Rechner liegt habe ich unterwegs nicht verfügbar.
Jede Info, die im Netz liegt finde ich nicht wieder, wenn ich sie benötige.
Jede Info, die im Netz liegt finde ich nicht wieder, wenn ich sie benötige.
- DjayBee
- Beiträge: 1173
- Registriert: 17.08.2021 04:02
- Has thanked: 896 times
- Been thanked: 461 times
- Kontaktdaten:
Re: Reimaged New XF551 Disk Drive PCB: eventueller Fehler
*seufz*
If the builder chooses to substitute with a completely different part number than what the BOM calls for, then he/she are effectively changing the design. At that point the builder accepts the responsibility for figuring out whether that part number can work and/or what it needs to operate properly and make the necessary modifications. I posted the schematic so the builder could. I reject the premise I'm responsible to design for whatever part number the builder happens to have laying around. That's just literally impossible to do.
If I had tied pin 26 to either GND or PWR, someone wanting to use a 27128 for 4 way switchable OS options would have had to cut that trace, in addition to wiring for a third/fourth OS. In this case the substitution was the cause of the problem (wrong part number), not the design.
2764 eproms are still readily available for purchase on Ebay and elsewhere.The idea was not having a switchable OS but to be able to use a 27128 in case one does not have a 2764 at hand.
Tying Pin 26 to a constant level would be enough.
If the builder chooses to substitute with a completely different part number than what the BOM calls for, then he/she are effectively changing the design. At that point the builder accepts the responsibility for figuring out whether that part number can work and/or what it needs to operate properly and make the necessary modifications. I posted the schematic so the builder could. I reject the premise I'm responsible to design for whatever part number the builder happens to have laying around. That's just literally impossible to do.
If I had tied pin 26 to either GND or PWR, someone wanting to use a 27128 for 4 way switchable OS options would have had to cut that trace, in addition to wiring for a third/fourth OS. In this case the substitution was the cause of the problem (wrong part number), not the design.
-
Erhard
- Beiträge: 1237
- Registriert: 04.11.2021 15:52
- Has thanked: 148 times
- Been thanked: 388 times
- Kontaktdaten:
Reimaged New XF551 Disk Drive PCB: eventueller Fehler
Hi,
laß es gut sein.
CU, Erhard
laß es gut sein.
CU, Erhard
Jede Info, die zu Hause auf meinem Rechner liegt habe ich unterwegs nicht verfügbar.
Jede Info, die im Netz liegt finde ich nicht wieder, wenn ich sie benötige.
Jede Info, die im Netz liegt finde ich nicht wieder, wenn ich sie benötige.
- DjayBee
- Beiträge: 1173
- Registriert: 17.08.2021 04:02
- Has thanked: 896 times
- Been thanked: 461 times
- Kontaktdaten:
Re: Reimaged New XF551 Disk Drive PCB: eventueller Fehler
Sei froh, dass du das Thema BoM nicht adressiert hast.
Ein Brian Reifsnyder, der die neue 800XL Platine designt hat, hätte vermutlich geantwortet "Geile Idee, ich mach einen zusätzlichen Header drauf. Dann könnt ihr entweder einen Pull-[Up|Down] jumpern oder einen OS-Umschalter dranhängen."
Ein Brian Reifsnyder, der die neue 800XL Platine designt hat, hätte vermutlich geantwortet "Geile Idee, ich mach einen zusätzlichen Header drauf. Dann könnt ihr entweder einen Pull-[Up|Down] jumpern oder einen OS-Umschalter dranhängen."
-
JoSch
- Beiträge: 338
- Registriert: 25.08.2021 21:40
- Has thanked: 158 times
- Been thanked: 116 times
- Kontaktdaten:
Re: Reimaged New XF551 Disk Drive PCB: eventueller Fehler
Verschiedene Leute, verschiedene Herangehensweisen. Das ist halt überall.
Ich sage nur { oben am if oder untendrunter
Ich sage nur { oben am if oder untendrunter
- Olix
- Beiträge: 2412
- Registriert: 17.08.2021 07:06
- Has thanked: 364 times
- Been thanked: 1740 times
- Kontaktdaten:
Re: Reimaged New XF551 Disk Drive PCB: eventueller Fehler
Ich kan Erhard verstehen. Die entsprechenden Adressleitungen auf das definierte Level zu ziehen täte doch nicht weh und wäre kein grosser Aufwand. Bei den standard Atari XL Boards ist es doch auch so realisiert. Dort liegen die Entspechenden Leitungen auf 5V. Dadurch kann man anstatt des dort für das OS verwendeten 27128 auch 256 oder 512 verwenden. Ich finde das praktisch.
-
JoSch
- Beiträge: 338
- Registriert: 25.08.2021 21:40
- Has thanked: 158 times
- Been thanked: 116 times
- Kontaktdaten:
Re: Reimaged New XF551 Disk Drive PCB: eventueller Fehler
Klar. Verstehe ich. Aber meine Bemerkung bezog sich halt auf den Vergleich mit Brian.
- Olix
- Beiträge: 2412
- Registriert: 17.08.2021 07:06
- Has thanked: 364 times
- Been thanked: 1740 times
- Kontaktdaten:
Re: Reimaged New XF551 Disk Drive PCB: eventueller Fehler
Ja, dem Bezug zu Brian stimme ich auch zu Mein Kommentar bezog sich auf den englisch Sprachigen Beitrag.
- Olix
- Beiträge: 2412
- Registriert: 17.08.2021 07:06
- Has thanked: 364 times
- Been thanked: 1740 times
- Kontaktdaten:
Re: Reimaged New XF551 Disk Drive PCB: eventueller Fehler
... mit Brian hatte ich ja auch schon Kontakt, bezüglich des XL Advanced Remake. Und wie du selbst sagst, er ist super hilfsbereit und immer offen für Kritik und Anregungen.
- DjayBee
- Beiträge: 1173
- Registriert: 17.08.2021 04:02
- Has thanked: 896 times
- Been thanked: 461 times
- Kontaktdaten:
Re: Reimaged New XF551 Disk Drive PCB: eventueller Fehler
Ihr irritiert mich.
Wo liegt das Problem des Vergleichs mit Brian?
Er ist superfreundlich, hilfsbereit und Ideen von anderen gegnüber sehr aufgeschlossen.
Leonore dagegen mault rum, dass man ihr Design anders verwendet, als sie es sich gedacht hat.
Gleich danach schreibt sie dann noch, dass eine Änderung des Designs diejenigen ausschließen würde, die es noch abwegiger verwenden wollen (OS Umschalter).
Wo liegt das Problem des Vergleichs mit Brian?
Er ist superfreundlich, hilfsbereit und Ideen von anderen gegnüber sehr aufgeschlossen.
Leonore dagegen mault rum, dass man ihr Design anders verwendet, als sie es sich gedacht hat.
Gleich danach schreibt sie dann noch, dass eine Änderung des Designs diejenigen ausschließen würde, die es noch abwegiger verwenden wollen (OS Umschalter).
- Olix
- Beiträge: 2412
- Registriert: 17.08.2021 07:06
- Has thanked: 364 times
- Been thanked: 1740 times
- Kontaktdaten:
Re: Reimaged New XF551 Disk Drive PCB: eventueller Fehler
Kein Problem - Nicht irritieren lassen.
Wir meinen alle das Gleiche. Es ist genau so wie du es hier zusammen gefasst hast.
- Mathy
- Beiträge: 1923
- Registriert: 18.06.2021 11:13
- Wohnort: Heerlen, NL
- Has thanked: 951 times
- Been thanked: 577 times
- Kontaktdaten:
Re: Reimaged New XF551 Disk Drive PCB: eventueller Fehler
.
Hallo Leute
Ich habe mir letztens das Facebook-Account von Brian, den ich sehr schätze für was er alles so macht für den Atari und seine Offenheit anderer Meinungen gegenüber (obwohl ich ihm noch nicht davon hab überzeugen können das sein neuer Selftest auch den zweiten Pokey testen sollte, auch schon wegen der Symmetrie), angesehen. Eingefleischter Trumpfan.

Tschüß
Mathy
Hallo Leute
Ich habe mir letztens das Facebook-Account von Brian, den ich sehr schätze für was er alles so macht für den Atari und seine Offenheit anderer Meinungen gegenüber (obwohl ich ihm noch nicht davon hab überzeugen können das sein neuer Selftest auch den zweiten Pokey testen sollte, auch schon wegen der Symmetrie), angesehen. Eingefleischter Trumpfan.
Tschüß
Mathy
Schreibe nicht der Absicht zu, was man mit Dummheit oder Ignoranz erklären kann.
Re: Reimaged New XF551 Disk Drive PCB: eventueller Fehler
neuer Selbsttest??
Passt der denn in den originalen Speicherbereich rein?
Passt der denn in den originalen Speicherbereich rein?
keine PN's mehr! Bitte per email kontaktieren! atari1450xld©mega-hz.de
- Mathy
- Beiträge: 1923
- Registriert: 18.06.2021 11:13
- Wohnort: Heerlen, NL
- Has thanked: 951 times
- Been thanked: 577 times
- Kontaktdaten:
Re: Reimaged New XF551 Disk Drive PCB: eventueller Fehler
.
Hallo Wolfram
Tschüß
Mathy
Hallo Wolfram
Passt. Brian hat sehr viele Bugs aus dem OS rausgeholt und den Selftest umgeändert. Das ganze gibt es hier auf AtariAge zu lesen. Ein Video dazu von w1k gibt es hier im gleichen Thread.
Tschüß
Mathy
Schreibe nicht der Absicht zu, was man mit Dummheit oder Ignoranz erklären kann.
-
Erhard
- Beiträge: 1237
- Registriert: 04.11.2021 15:52
- Has thanked: 148 times
- Been thanked: 388 times
- Kontaktdaten:
Reimaged New XF551 Disk Drive PCB: eventueller Fehler
Hi,
vielen Dank für eure Beiträge.
Für alle die es interessiert hier meine Hinweise zur BOM:
Dieser 4700er Elko paßt meines Erachtens besser weil er etwas niedriger ist. Die Elkos sehen weniger klobig aus:
661-EKYB350E472MMN3S (Mouser)
Wenn ich mich nicht irre sind die Fraben der 7-Segment-Anzeigen in der BOM vertauscht angegeben.
Die beiden Induktivitäten (0.1 und 6,8 uH) sind auch bei Mouser erhältlich:
652-9250A-101-RC
815-AIUR-16-6R8K
Ebenso die beiden Spannungsregler
595-TPSM84205EAB
595-TPSM84212EAB
Das Anschlußkabel (10 cm) für die Trackanzeige ist für den Einbau in ein XF551 Gehäuse zu kurz:
710-686716100001 -> 686716200001 (20 cm)
Für das Anschlußkabel für den externen OS-Umschalter / Reset-Taster sollte demnach das gleiche gelten. Da hab ich aber die 20cm Version noch nicht rausgesucht. Die Suche bei Mouser gibt bei den Kablen alle mit 5 oder 10 cm an und die Längen stimmen nicht. Ich hab die Artikelnummer vom o.g. Kabel auf der Webseite von Würth rausgesucht und dann bei Mouser eingegeben. Nur in der Artikelbeschreibung steht dann auch die richtige Länge.
710-686706100001 -> ? 710-686706200001 ?
Mag sein, daß bei Digi-Key einige Sachen preiswerter sind aber in je mehr Läden ich bestellen muß desto lästiger finde ich das.
CU, Erhard
vielen Dank für eure Beiträge.
Für alle die es interessiert hier meine Hinweise zur BOM:
Dieser 4700er Elko paßt meines Erachtens besser weil er etwas niedriger ist. Die Elkos sehen weniger klobig aus:
661-EKYB350E472MMN3S (Mouser)
Wenn ich mich nicht irre sind die Fraben der 7-Segment-Anzeigen in der BOM vertauscht angegeben.
Die beiden Induktivitäten (0.1 und 6,8 uH) sind auch bei Mouser erhältlich:
652-9250A-101-RC
815-AIUR-16-6R8K
Ebenso die beiden Spannungsregler
595-TPSM84205EAB
595-TPSM84212EAB
Das Anschlußkabel (10 cm) für die Trackanzeige ist für den Einbau in ein XF551 Gehäuse zu kurz:
710-686716100001 -> 686716200001 (20 cm)
Für das Anschlußkabel für den externen OS-Umschalter / Reset-Taster sollte demnach das gleiche gelten. Da hab ich aber die 20cm Version noch nicht rausgesucht. Die Suche bei Mouser gibt bei den Kablen alle mit 5 oder 10 cm an und die Längen stimmen nicht. Ich hab die Artikelnummer vom o.g. Kabel auf der Webseite von Würth rausgesucht und dann bei Mouser eingegeben. Nur in der Artikelbeschreibung steht dann auch die richtige Länge.
710-686706100001 -> ? 710-686706200001 ?
Mag sein, daß bei Digi-Key einige Sachen preiswerter sind aber in je mehr Läden ich bestellen muß desto lästiger finde ich das.
CU, Erhard
Jede Info, die zu Hause auf meinem Rechner liegt habe ich unterwegs nicht verfügbar.
Jede Info, die im Netz liegt finde ich nicht wieder, wenn ich sie benötige.
Jede Info, die im Netz liegt finde ich nicht wieder, wenn ich sie benötige.
-
Erhard
- Beiträge: 1237
- Registriert: 04.11.2021 15:52
- Has thanked: 148 times
- Been thanked: 388 times
- Kontaktdaten:
Reimaged New XF551 Disk Drive PCB: eventueller Fehler
Hi,
WARNUNG!
VERWENDET DIESE PLATINE NICHT!
ich habe heute probiert, die Platine in Betrieb zu nehmen.
Leider lief die XF Mechanik gar nicht oder dauernd und es wurde nicht die normale anfängliche Track-0-Suche durchgeführt.
Ich habe darauf folgend mit einem Oszilloskop diverse Messungen durchzuführen versucht und mußte feststellen, daß der Floppycontroller offenbar nicht angesteuert wird.
Ich hab mir dann 2 unbestückte Platinen (einmal v3E und einmal v6) sowie einen Durchgangsprüfer geschnappt.
Dazu folgende Meßergebnisse:
Platine v3E (funktioniert)
==============================
FDC PIN 3 (A0) -> 8040 PIN 27
FDC PIN 4 (A1) -> 8040 PIN 28
FDC PIN 7 -> 8040 PIN 14
FDC PIN 8 -> 8040 PIN 15
Platine v6 (funktioniert nicht)
==============================
FDC PIN 3 (A0) -> 8040 PIN 12
FDC PIN 4 (A1) -> 8040 PIN 13
FDC PIN 7 -> 8040 PIN 27
FDC PIN 8 -> 8040 PIN 28
An der Stelle habe ich dann die Arbeiten eingestellt.
Die Platine v6 funktioniert nicht. Die hat auch nie funktionieren können. Und offenbar wurde sie völlig ungetestet herausgegeben.
Ich bin extrem angepieselt!
Da stecken mehrere Wochen Arbeit drin, nicht zu vergessen das Geld für die Bauteile.
Ich muß jetzt schauen, welche Bauteile ich wieder von dem Schrottboard runtergekratzt bekomme und welche Bauteile nicht - die gehen dann leider völlig intakt in die Tonne.
-> "I reject the premise I'm responsible"
Pah!
CU, Erhard
WARNUNG!
VERWENDET DIESE PLATINE NICHT!
ich habe heute probiert, die Platine in Betrieb zu nehmen.
Leider lief die XF Mechanik gar nicht oder dauernd und es wurde nicht die normale anfängliche Track-0-Suche durchgeführt.
Ich habe darauf folgend mit einem Oszilloskop diverse Messungen durchzuführen versucht und mußte feststellen, daß der Floppycontroller offenbar nicht angesteuert wird.
Ich hab mir dann 2 unbestückte Platinen (einmal v3E und einmal v6) sowie einen Durchgangsprüfer geschnappt.
Dazu folgende Meßergebnisse:
Platine v3E (funktioniert)
==============================
FDC PIN 3 (A0) -> 8040 PIN 27
FDC PIN 4 (A1) -> 8040 PIN 28
FDC PIN 7 -> 8040 PIN 14
FDC PIN 8 -> 8040 PIN 15
Platine v6 (funktioniert nicht)
==============================
FDC PIN 3 (A0) -> 8040 PIN 12
FDC PIN 4 (A1) -> 8040 PIN 13
FDC PIN 7 -> 8040 PIN 27
FDC PIN 8 -> 8040 PIN 28
An der Stelle habe ich dann die Arbeiten eingestellt.
Die Platine v6 funktioniert nicht. Die hat auch nie funktionieren können. Und offenbar wurde sie völlig ungetestet herausgegeben.
Ich bin extrem angepieselt!
Da stecken mehrere Wochen Arbeit drin, nicht zu vergessen das Geld für die Bauteile.
Ich muß jetzt schauen, welche Bauteile ich wieder von dem Schrottboard runtergekratzt bekomme und welche Bauteile nicht - die gehen dann leider völlig intakt in die Tonne.
-> "I reject the premise I'm responsible"
Pah!
CU, Erhard
Jede Info, die zu Hause auf meinem Rechner liegt habe ich unterwegs nicht verfügbar.
Jede Info, die im Netz liegt finde ich nicht wieder, wenn ich sie benötige.
Jede Info, die im Netz liegt finde ich nicht wieder, wenn ich sie benötige.
- DjayBee
- Beiträge: 1173
- Registriert: 17.08.2021 04:02
- Has thanked: 896 times
- Been thanked: 461 times
- Kontaktdaten:
Re: Reimaged New XF551 Disk Drive PCB: eventueller Fehler
Ähem, Laienvorschlag:
Cutter und Fädeldraht?
Zumindest besser als Tonne.
Und überhaupt nutzt du die Platine vermutlich eh wieder nur außerhalb ihrer Spezifikation.
Cutter und Fädeldraht?
Zumindest besser als Tonne.
Und überhaupt nutzt du die Platine vermutlich eh wieder nur außerhalb ihrer Spezifikation.
-
Erhard
- Beiträge: 1237
- Registriert: 04.11.2021 15:52
- Has thanked: 148 times
- Been thanked: 388 times
- Kontaktdaten:
Reimaged New XF551 Disk Drive PCB: eventueller Fehler
Hi,

CU, Erhard
werd ich vermutlich machen. Allein um festzustellen, wie viele Hunde da noch begraben sind.
Wenn die vom Author angedachte Spezifikation "funktioniert nicht" ist, dann auf jeden Fall
CU, Erhard
Jede Info, die zu Hause auf meinem Rechner liegt habe ich unterwegs nicht verfügbar.
Jede Info, die im Netz liegt finde ich nicht wieder, wenn ich sie benötige.
Jede Info, die im Netz liegt finde ich nicht wieder, wenn ich sie benötige.
- Olix
- Beiträge: 2412
- Registriert: 17.08.2021 07:06
- Has thanked: 364 times
- Been thanked: 1740 times
- Kontaktdaten:
Re: Reimaged New XF551 Disk Drive PCB: eventueller Fehler
Oh Mann. Das ist ja extrem ärgerlich. Ich verfolge deinen Beitrag hier sehr interessiert und hatte gehofft, dass alles klappt.
Ich drücke dir die Daumen, dass du das Teil noch zum Laufen bekommst. Aber wenn nicht du, wer dann
Ich drücke dir die Daumen, dass du das Teil noch zum Laufen bekommst. Aber wenn nicht du, wer dann
-
Erhard
- Beiträge: 1237
- Registriert: 04.11.2021 15:52
- Has thanked: 148 times
- Been thanked: 388 times
- Kontaktdaten:
Reimaged New XF551 Disk Drive PCB: eventueller Fehler
Hi,
Es fing schon an k*cke auszusehen, als der Draht für die Stromversorgung her mußte.
CU, Erhard
das Teil sollte nicht nur funktionieren sondern auch nicht verschandelt aussehen, aber mit mindestens 4 durchtrennten Leiterbahnen (davon 3 auf der Oberseite) sieht da nix mehr gut aus.
Es fing schon an k*cke auszusehen, als der Draht für die Stromversorgung her mußte.
CU, Erhard
Jede Info, die zu Hause auf meinem Rechner liegt habe ich unterwegs nicht verfügbar.
Jede Info, die im Netz liegt finde ich nicht wieder, wenn ich sie benötige.
Jede Info, die im Netz liegt finde ich nicht wieder, wenn ich sie benötige.
Wer ist online?
Mitglieder in diesem Forum: Google [Bot] und 1 Gast