ATARI 800XL bleibt schwarz
Moderatoren: Sleeπ, andymanone
ATARI 800XL bleibt schwarz
Hallo in die Runde,
ich bin neu hier und vor mir liegt ein 800er der nach dem Einschalten nur einen schwarzen Bildschirm zeigt.
Ich bin zwar mit dieser Technik aufgewachsen aber zum Reparieren hatte ich bisher nicht viel Gelegenheit. Die Elektronik ist mir größtenteils bekannt und eine gewisse Werkstattausrüstung ist auch vorhanden. Allerdings kann ich mit bestimmten Namen nicht immer gleich was anfangen. Was ich bis jetzt sagen kann ist: das Netzteil ist in Ordung und die 3x 5V stehen auf der Platine ordnungsgemäß an. Der Netzschalter tut also auch das Seine.
Die gesockelten RAM's habe ich mal gezogen, die Kontakte gereinigt und wieder gesteckt. Die restlichen gesockelten IC's (GTI, ANTIC, CPU, Poley und PIA) kommen heute dran.
Einen Monitor betreibe ich über die Video-Buchse mit der inzwischen nachgerüsteten Chrominance-Leitung.
Meine Frage ist nun: gibt es eine Seite wo ein paar Oszi-Messpunkte aufgelistet sind?
Die Schaltung für den ATARI habe ich vorliegen.
Gruß Dietmar
ich bin neu hier und vor mir liegt ein 800er der nach dem Einschalten nur einen schwarzen Bildschirm zeigt.
Ich bin zwar mit dieser Technik aufgewachsen aber zum Reparieren hatte ich bisher nicht viel Gelegenheit. Die Elektronik ist mir größtenteils bekannt und eine gewisse Werkstattausrüstung ist auch vorhanden. Allerdings kann ich mit bestimmten Namen nicht immer gleich was anfangen. Was ich bis jetzt sagen kann ist: das Netzteil ist in Ordung und die 3x 5V stehen auf der Platine ordnungsgemäß an. Der Netzschalter tut also auch das Seine.
Die gesockelten RAM's habe ich mal gezogen, die Kontakte gereinigt und wieder gesteckt. Die restlichen gesockelten IC's (GTI, ANTIC, CPU, Poley und PIA) kommen heute dran.
Einen Monitor betreibe ich über die Video-Buchse mit der inzwischen nachgerüsteten Chrominance-Leitung.
Meine Frage ist nun: gibt es eine Seite wo ein paar Oszi-Messpunkte aufgelistet sind?
Die Schaltung für den ATARI habe ich vorliegen.
Gruß Dietmar
- Olix
- Beiträge: 2417
- Registriert: 17.08.2021 07:06
- Has thanked: 365 times
- Been thanked: 1743 times
- Kontaktdaten:
Re: ATARI 800XL bleibt schwarz
Falls Du ABBUC Mitglied bist, dann würde ich die die Reihe "TFs Bastelecke" von unserem Clubmitglied Jürgen van Radecke alias tf_hh empfehlen. Du kannst die Magazine auch als PDF im Mitgliederbereich herunterladen:
Heft #141 ab Seite 10: Teil 1: Der Vogel ist tot – und nun?
Hier wird ausführlich der Startvorgang beschrieben
Heft #142 ab Seite 12: Teil 2: Der Vogel zuckt, aber fliegt nicht
Heft #148 ab Seite 8: Teil 3: Rechner läuft nicht stabil, was tun?
Eine große Hilfe beim finden von Fehlern, insbesondere beim RAM oder ROM ist das Sys-Check Modul, ebenfalls von TF_HH (Gibt es im ABBUC Shop). Damit lassen sich defekte RAM Bausteine ausfindig machen und es dient auch gleich noch als Speichererweiterung und/oder OS-Switch.
Heft #141 ab Seite 10: Teil 1: Der Vogel ist tot – und nun?
Hier wird ausführlich der Startvorgang beschrieben
Heft #142 ab Seite 12: Teil 2: Der Vogel zuckt, aber fliegt nicht
Heft #148 ab Seite 8: Teil 3: Rechner läuft nicht stabil, was tun?
Eine große Hilfe beim finden von Fehlern, insbesondere beim RAM oder ROM ist das Sys-Check Modul, ebenfalls von TF_HH (Gibt es im ABBUC Shop). Damit lassen sich defekte RAM Bausteine ausfindig machen und es dient auch gleich noch als Speichererweiterung und/oder OS-Switch.
- Olix
- Beiträge: 2417
- Registriert: 17.08.2021 07:06
- Has thanked: 365 times
- Been thanked: 1743 times
- Kontaktdaten:
Re: ATARI 800XL bleibt schwarz
Hier mal ganz auf die schnelle einige Testpunkte:
erst mal prüfen ob an den wichtigstens Chip 5 V anliegen:
und wenn man schon dabei ist, hier auch die 5 V prüfen:
der Vollständigkeit halber die restlichen ICs:
Falls ein Oscilloscop greifbar ist, den Taktsignale prüfen:
Ansonsten aber mal die von mir genannten "Bastelecken" Beiträge studieren!
erst mal prüfen ob an den wichtigstens Chip 5 V anliegen:
Code: Alles auswählen
5V GND
U17 27 2 GTIA
U7 21 1 ANTIC
U8 8 1 SALLY
U23 20 1 PIA
U22 17 1 POKEY
Code: Alles auswählen
U1 8 4 LM358
U2 16 8 LS138
U3 20 10 MMU
U4 24 12 BASIC
U5 28 14 OS
U9-16 8 16 RAM
Code: Alles auswählen
U18 14 7 LS08
U19 14 7 LS14
U20 1 8 4050
U21 14 7 LS74
U26 16 8 LS158
U27 16 8 LS158
U28 16 8 LS375
U29 14 7 DelayLine
U30 14 7 LS51
Code: Alles auswählen
Am GTIA U17 an
Pin 28 Y1 3.546894 Mhz
Pin 16 Y2 4.433618 Mhz
Und an dem 6502 (U8)
Pin 37 sollte der Systemtakt von 1.773447 Mhz anliegen
- dl7ukk
- Beiträge: 674
- Registriert: 25.08.2021 23:03
- Has thanked: 141 times
- Been thanked: 175 times
- Kontaktdaten:
Re: ATARI 800XL bleibt schwarz
Hi,
wenn Schaltplan und Oszi vorhanden sind, würde ich mal die Taktanschlüsse von CPU, dann die Daten und Adressleitungen prüfen.
Aber oft ist ein RAM der Schuldige, wird Einer warm?
Ein Plan wo Oszi-Messpunkte aufgelistet sind kenne ich jetzt nicht, habe ich aber auch noch nie verwendet.
dl7ukk
wenn Schaltplan und Oszi vorhanden sind, würde ich mal die Taktanschlüsse von CPU, dann die Daten und Adressleitungen prüfen.
Aber oft ist ein RAM der Schuldige, wird Einer warm?
Ein Plan wo Oszi-Messpunkte aufgelistet sind kenne ich jetzt nicht, habe ich aber auch noch nie verwendet.
dl7ukk
Re: ATARI 800XL bleibt schwarz
Danke für die Hinweise. Werde sie überprüfen. Inwieweit ich das bis zu den Feiertagen schaffe weiß ich noch nicht.
Dietmar
Dietmar
- dl7ukk
- Beiträge: 674
- Registriert: 25.08.2021 23:03
- Has thanked: 141 times
- Been thanked: 175 times
- Kontaktdaten:
Re: ATARI 800XL bleibt schwarz
Hi,
in der Ruhe liegt die Kraft
Der XL ist alt. Ich bin älter.
dl7ukk
in der Ruhe liegt die Kraft
Der XL ist alt. Ich bin älter.
dl7ukk
- Olix
- Beiträge: 2417
- Registriert: 17.08.2021 07:06
- Has thanked: 365 times
- Been thanked: 1743 times
- Kontaktdaten:
Re: ATARI 800XL bleibt schwarz
Hast Du Zugriff auf das ABBUC Heftarchiv?
Ansonsten würde ich Dir die Artikel aus "TFs Bastelecke" zukommen lassen.
Da hat sich Jürgen van Radecke wirklich viel Mühe mit gemacht und ich finde diese sehr hilfreich.
Ansonsten würde ich Dir die Artikel aus "TFs Bastelecke" zukommen lassen.
Da hat sich Jürgen van Radecke wirklich viel Mühe mit gemacht und ich finde diese sehr hilfreich.
Re: ATARI 800XL bleibt schwarz
Auf das Heftarchiv habe ich leider keinen Zugriff. Währe aber bestimmt sehr hilfreich?!
Noch eine weitere Frage: die angegebenen Spannungen und Oszipunkte bahalten auch bei abgezogener Tastatur ihre Richtigkeit?
Gruß Dietmar
Noch eine weitere Frage: die angegebenen Spannungen und Oszipunkte bahalten auch bei abgezogener Tastatur ihre Richtigkeit?
Gruß Dietmar
- Olix
- Beiträge: 2417
- Registriert: 17.08.2021 07:06
- Has thanked: 365 times
- Been thanked: 1743 times
- Kontaktdaten:
- Olix
- Beiträge: 2417
- Registriert: 17.08.2021 07:06
- Has thanked: 365 times
- Been thanked: 1743 times
- Kontaktdaten:
- Olix
- Beiträge: 2417
- Registriert: 17.08.2021 07:06
- Has thanked: 365 times
- Been thanked: 1743 times
- Kontaktdaten:
Re: ATARI 800XL bleibt schwarz
... falls du gar nicht weiter kommst: Es gibt hier im ABBUC auch einen hervorragenden Reparatur Service. Eine Mitgliedschaft lohnt sich also auf jeden Fall. (Heftarchiv, PublicDomain Downloads und Zugriff auf den Shop)
Re: ATARI 800XL bleibt schwarz
Erst mal Dank. Bin schon am Spannung messen. Bis jetzt normal nur 2 Messungen liegen statt bei 5 V bei 4,4V.
Die CPU wird mit der Zeit immer wärmer.
Mehr später.
Dietmar
Die CPU wird mit der Zeit immer wärmer.
Mehr später.
Dietmar
Re: ATARI 800XL bleibt schwarz
Ich habe die Messungen abgeschlossen: alle Spannungen haben 5V außer U1 Pin8 und U20 Pin 1. Dort beträgt die Spannung nur 4,4V. Bis L13 bin ich gestern noch gekommen, dort liegen vor und nach der "Spule" 5V an. Muss jetzt die Leiterzüge mal verfolgen vo die Spannung absackt.
Die Taktsignale stimmen auch bis min 4te Stelle hinter dem Komma.
Und wie schon geschrieben wird die CPU mit der Zeit langsam immer wärmer.
Die RAM's bleiben kühl.
Dietmar
Die Taktsignale stimmen auch bis min 4te Stelle hinter dem Komma.
Und wie schon geschrieben wird die CPU mit der Zeit langsam immer wärmer.
Die RAM's bleiben kühl.
Dietmar
Re: ATARI 800XL bleibt schwarz
Jetzt habe ich ein kleines Problem mit der Schaltung. Mein Board ist die Version Rev D.
Meine Schaltung ist von Rev 1D (tu-chemnitz .de). Da gibt es auf der 5 V Schiene die Abgänge 5V/1 ... 5V/3. Dann taucht in der Schaltung noch ein Anschluss 5V/4 auf, den kann ich nicht entdecken?
Die 2 IC's mit der etwas zu geringen Spannung von 4,4 V beziehen beide ihre Spannung von 5V/4.
Hat jemand die Schaltunng von der Rev D?
Dietmar
Meine Schaltung ist von Rev 1D (tu-chemnitz .de). Da gibt es auf der 5 V Schiene die Abgänge 5V/1 ... 5V/3. Dann taucht in der Schaltung noch ein Anschluss 5V/4 auf, den kann ich nicht entdecken?
Die 2 IC's mit der etwas zu geringen Spannung von 4,4 V beziehen beide ihre Spannung von 5V/4.
Hat jemand die Schaltunng von der Rev D?
Dietmar
Re: ATARI 800XL bleibt schwarz
Neue Erkenntnis: Der GTIA taktet das Eingangssignal von 3,5x MHz nicht auf 1,77 MHz herunter.
Am FO0 kommen die gleichen 3,5x heraus. Nur die Kurve ist etwas verschliffener.
Also erst mal den GTIA wechseln?!
Dietmar
Am FO0 kommen die gleichen 3,5x heraus. Nur die Kurve ist etwas verschliffener.
Also erst mal den GTIA wechseln?!
Dietmar
- dl7ukk
- Beiträge: 674
- Registriert: 25.08.2021 23:03
- Has thanked: 141 times
- Been thanked: 175 times
- Kontaktdaten:
Re: ATARI 800XL bleibt schwarz
Hi,
.
GTIA 28 = 3,5.. Mc - OSC
GTIA 29 = 3,5.. Mc - FO0
GTIA 30 = 1,7.. Mc - PHI2
dl7ukk
.
So tief stecke ich im GTIA auch nicht drin. Aber nachgemessen ist es richtig
GTIA 28 = 3,5.. Mc - OSC
GTIA 29 = 3,5.. Mc - FO0
GTIA 30 = 1,7.. Mc - PHI2
dl7ukk
Re: ATARI 800XL bleibt schwarz
Oh dann stimmen meine Messungen ja, die 1,7 kommen erst am pin 30 heraus. Ich dachte gelesen zu haben dass sie am FO0 sein müssen...
- Olix
- Beiträge: 2417
- Registriert: 17.08.2021 07:06
- Has thanked: 365 times
- Been thanked: 1743 times
- Kontaktdaten:
Re: ATARI 800XL bleibt schwarz
In seinem ersten Bastelecke Artikel hatte Jürgen einen Fehler.
Darauf hatte ich aber bereits hier im Forum schon mal hingewiesen:
viewtopic.php?p=14182#p14182
Kurzfassung: Am FO0 des GTIA (29) liegt immer noch ein 3,5x MHz Takt an - Erst am ANTIC (U7) wird der Takt durch zwei geteilt und gibt dann die 1,7x MHz als Phi0 (Pin 34) an die CPU weiter.
Darauf hatte ich aber bereits hier im Forum schon mal hingewiesen:
viewtopic.php?p=14182#p14182
Kurzfassung: Am FO0 des GTIA (29) liegt immer noch ein 3,5x MHz Takt an - Erst am ANTIC (U7) wird der Takt durch zwei geteilt und gibt dann die 1,7x MHz als Phi0 (Pin 34) an die CPU weiter.
- Olix
- Beiträge: 2417
- Registriert: 17.08.2021 07:06
- Has thanked: 365 times
- Been thanked: 1743 times
- Kontaktdaten:
Re: ATARI 800XL bleibt schwarz
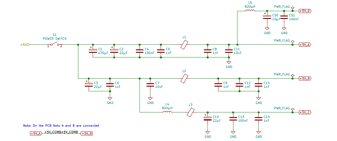
Dass die Spannung an der einen 5V Schiene (D) absackt liegt übrigens auch an L5 (820 µH)
In den meisten Mods zur Bildverbesserung wird aus dem Grund diese Induktivität gegen eine kleinere getauscht, z.B. 30µH oder gleich ganz durch einn Ferrit ersetzt, so wie L1,L2 und L3.
In den meisten Mods zur Bildverbesserung wird aus dem Grund diese Induktivität gegen eine kleinere getauscht, z.B. 30µH oder gleich ganz durch einn Ferrit ersetzt, so wie L1,L2 und L3.
- tfhh
- Beiträge: 288
- Registriert: 17.06.2021 02:31
- Wohnort: Wistedt, Germany
- Has thanked: 327 times
- Been thanked: 324 times
Re: ATARI 800XL bleibt schwarz
Der Reparaturservice steht auch nicht-Mitgliedern des ABBUC e.V. zur Verfügung, wollte ich nur erwähnt haben. Auch wenn wir uns natürlich jederzeit über neue Mitglieder freuen, es ist jedoch kein Zwang dahinter.
Mein PN Eingang ist hier abgeschaltet. Kontaktaufnahme bitte per EMail (siehe Avatar
)
Re: ATARI 800XL bleibt schwarz
Danke für die Hinweise, ich warte gerade auf die RAM Lieferung.
Dietmar
Dietmar
Re: ATARI 800XL bleibt schwarz
Die RAM's sind drin und ein Bild ist da.
Tastatur funktioniert auch nur die Streifen stören. Ausgang ist der nachgerüstete S-Video Ausgang.
Dietmar
Tastatur funktioniert auch nur die Streifen stören. Ausgang ist der nachgerüstete S-Video Ausgang.
Dietmar
Online
- andymanone
- Beiträge: 4611
- Registriert: 17.08.2021 12:34
- Wohnort: Berlin - Suburban
- Has thanked: 1205 times
- Been thanked: 2002 times
- Kontaktdaten:
Re: ATARI 800XL bleibt schwarz
.
Aber immerhin schon mal ein Fortschritt
!
Das restliche (Streifen-)Problem kriegst du locker mit einer "Sophia 2" gebacken
Gtx.,
andY
Aber immerhin schon mal ein Fortschritt
Das restliche (Streifen-)Problem kriegst du locker mit einer "Sophia 2" gebacken
Gtx.,
andY
Ressortleiter Hardware - Save the past and use the future!© andYManOne / Demozoo / Brandnew: Live 24/7 Stream - Industrial - Chiptune/Covers - Vocal Dream - EDM - Indie - own tracks
- tfhh
- Beiträge: 288
- Registriert: 17.06.2021 02:31
- Wohnort: Wistedt, Germany
- Has thanked: 327 times
- Been thanked: 324 times
Re: ATARI 800XL bleibt schwarz
Das kann schon ein verstelltes oder defektes Trimmpoti für die Farbeinstellung sein. Schau mal auf die linke Seite der Hauptplatine, da ist ein Trimmpoti - gibt nur eines. Drehe daran mal im Betrieb, es kann gut sein, daß in der richtigen Stellung das normale blau erscheint.
Mein PN Eingang ist hier abgeschaltet. Kontaktaufnahme bitte per EMail (siehe Avatar
)
Re: ATARI 800XL bleibt schwarz
Ein verdrehen des Potis bringt nur am Linksanschlag ein farbloses graues Bild. Über den restlichen Regelbereich ändert sich an den Streifen nichts, nur der Hintergrund wechselt gering seine Farbe.
Dietmar
Dietmar
- Olix
- Beiträge: 2417
- Registriert: 17.08.2021 07:06
- Has thanked: 365 times
- Been thanked: 1743 times
- Kontaktdaten:
Re: ATARI 800XL bleibt schwarz
Könnte aber auch der GTIA sein. Um das zu testen könnte man mal ein UGV Modul verwenden. Das ersetzt ja praktisch die komplette analoge Bildschaltung. Wenn der Fehler dann weg ist, ist GTIA und ANTIC in Ordnung und der Fehler lässt sich auf die analoge Bildaufbereitung eingrenzen.
- tfhh
- Beiträge: 288
- Registriert: 17.06.2021 02:31
- Wohnort: Wistedt, Germany
- Has thanked: 327 times
- Been thanked: 324 times
Re: ATARI 800XL bleibt schwarz
Moin,
natürlich kann man auch UGV oder Sophia einbauen, aber das ist ein wenig mit Kanonen auf Spatzen schießen, zumal ich denke, Dietmar hat diese Dinge gar nicht im Bestand.
Also, ich würde dann erstmal prüfen, ob es nicht am Fernseher/Monitor liegt. S-Video ist so eine Sache - nicht jeder Fernseher kommt mit dem Signalen des Atari klar. Die Störungen müssen nicht zwangsläufig vom Atari kommen. Also erstmal ein anderes Sichtgerät prüfen, am besten natürlich ein Gerät, das erfolgreich am XL/XE mit S-Video geprüft wurde.
Hinweis: Es gibt als "Addendum" auch die Option, S-Video über eine SCART-Buchse einzuspeisen. Das ist aber knifflig - sehr viele Fernseher akzeptieren kein S-Video via SCART. Es wurde zwar irgendwann mal der JEDEC Spezifikation für SCART hinzugefügt, aber dies viel, viel später - und immer wurde es als "optional" definiert. Fernseher, die eine Hosiden (Mini-DIN) Buchse für S-Video haben, sollten ausschließlich darüber versorgt werden. Bei allen anderen ist es eher Glück, ob S-Video via SCART funktioniert.
Ich erwähne dies, weil das gezeigte Fehlerbild diesem Effekt entspricht. Einige Fernseher erlauben S-Video via SCART, stören sich aber an dem nicht sauberem Signal (ohne passendes Video-Mod wie UGV, UAV oder Spectre). Im Luma-Signal ist leider immer auch eine Restmenge des Farbsignals vorhanden, weil der Original-Videoschaltkreis nicht 100% sauber designt ist. Das kann auch zu solchen Fehlbildern führen. Und: Natürlich auch das Videokabel prüfen, was nicht funktioniert, ist FBAS (Atari Buchse Pin 4) an Pin 20 der SCART-Buchse anzulegen, das muß dann Pin 1 (Atari-Buchse, Signal Luma) sein!
Sollte das nicht in Frage kommen, dann die S-Video Mod am Rechner natürlich nochmal prüfen. Ist denn die FBAS Wiedergabe fehlerfrei?
Grüße, Jürgen
natürlich kann man auch UGV oder Sophia einbauen, aber das ist ein wenig mit Kanonen auf Spatzen schießen, zumal ich denke, Dietmar hat diese Dinge gar nicht im Bestand.
Also, ich würde dann erstmal prüfen, ob es nicht am Fernseher/Monitor liegt. S-Video ist so eine Sache - nicht jeder Fernseher kommt mit dem Signalen des Atari klar. Die Störungen müssen nicht zwangsläufig vom Atari kommen. Also erstmal ein anderes Sichtgerät prüfen, am besten natürlich ein Gerät, das erfolgreich am XL/XE mit S-Video geprüft wurde.
Hinweis: Es gibt als "Addendum" auch die Option, S-Video über eine SCART-Buchse einzuspeisen. Das ist aber knifflig - sehr viele Fernseher akzeptieren kein S-Video via SCART. Es wurde zwar irgendwann mal der JEDEC Spezifikation für SCART hinzugefügt, aber dies viel, viel später - und immer wurde es als "optional" definiert. Fernseher, die eine Hosiden (Mini-DIN) Buchse für S-Video haben, sollten ausschließlich darüber versorgt werden. Bei allen anderen ist es eher Glück, ob S-Video via SCART funktioniert.
Ich erwähne dies, weil das gezeigte Fehlerbild diesem Effekt entspricht. Einige Fernseher erlauben S-Video via SCART, stören sich aber an dem nicht sauberem Signal (ohne passendes Video-Mod wie UGV, UAV oder Spectre). Im Luma-Signal ist leider immer auch eine Restmenge des Farbsignals vorhanden, weil der Original-Videoschaltkreis nicht 100% sauber designt ist. Das kann auch zu solchen Fehlbildern führen. Und: Natürlich auch das Videokabel prüfen, was nicht funktioniert, ist FBAS (Atari Buchse Pin 4) an Pin 20 der SCART-Buchse anzulegen, das muß dann Pin 1 (Atari-Buchse, Signal Luma) sein!
Sollte das nicht in Frage kommen, dann die S-Video Mod am Rechner natürlich nochmal prüfen. Ist denn die FBAS Wiedergabe fehlerfrei?
Grüße, Jürgen
Mein PN Eingang ist hier abgeschaltet. Kontaktaufnahme bitte per EMail (siehe Avatar
)
Re: ATARI 800XL bleibt schwarz
Danke, da muss ich mich ranklemmen. Es ist übrigens kein normaler TV sondern ein Monitor. Andere über FBAS oder S-Video einespeisten Signale (zB vom Videorecorder) sind sauber.
Ich melde mich wieder.
Dietmar
Ich melde mich wieder.
Dietmar
Re: ATARI 800XL bleibt schwarz
Ich speise das S-Video Signal über einen LIGAWO AV to VGA Converter in einen Fujitsu Monitor via VGA. Wie ich schon geschrieben habe ist das S-VIDEO Signal anderer Quellen sauber.
Allerdings kann ich den FBAS Eingang des Converters nicht testen. Keines meiner aneren Geräte bringt mir ein FBAS Signal zum Converter. Da muss ich mal checken...
Dietmar
Allerdings kann ich den FBAS Eingang des Converters nicht testen. Keines meiner aneren Geräte bringt mir ein FBAS Signal zum Converter. Da muss ich mal checken...
Dietmar
- tfhh
- Beiträge: 288
- Registriert: 17.06.2021 02:31
- Wohnort: Wistedt, Germany
- Has thanked: 327 times
- Been thanked: 324 times
Re: ATARI 800XL bleibt schwarz
Ok, das war eine nicht unwesentliche Infoluedre hat geschrieben: ↑10.04.2024 13:00Ich speise das S-Video Signal über einen LIGAWO AV to VGA Converter in einen Fujitsu Monitor via VGA. Wie ich schon geschrieben habe ist das S-VIDEO Signal anderer Quellen sauber.
Allerdings kann ich den FBAS Eingang des Converters nicht testen. Keines meiner aneren Geräte bringt mir ein FBAS Signal zum Converter. Da muss ich mal checken...
Man kann auch nicht von einem Gerät auf das andere schließen. Ein C64 mag hervorragend funktionieren, ein XL nicht. Oder ein XE geht, aber ein XL nicht. Ebenso ist es leider nach meiner Erfahrung total erfolglos, vom äußeren auf ein "gutes" Gerät zu schließen. Namen (Hersteller, Modellbezeichnung) sind bei den Chinaböllern sowieso Schall und Rauch, so daß man sich darauf nicht verlassen kann. Beispiel:
Ja, das ist ein FBAS/S-Video nach HDMI Konverter, aber die genannten Erlebnisse gelten auch für FBAS/S-Video nach VGA, von denen ich früher auch eine Busladung ausprobiert habe. Dieser Konverter, 2016 auf eBay für 55 Euro gekauft, funktioniert oberste Sahne mit allen 8-Bit Computern und Konsolen, die ich so habe und kenne. Super Bild, kein Lag (Verzögerung), verschiedenste Auflösung. Einfach ein gutes Gerät. Ich habe 1 Jahr später (dummerweise nicht früher) ein "BackUp-Gerät" gekauft beim gleichen eBay Anbieter, und war mega enttäuscht. Das neue Modell - optisch von außen nicht zu unterscheiden - war grottig. Aufgeschraubt... völlig andere Platine, andere Chips, andere Firmware. Seitdem kaufe ich regelmäßig so aussehende Geräte, in der Hoffnung, wieder mal so einen guten zu erwischen. Bisher Fehlanzeige.
Da keiner der Verkäufer, egal wo, Fragen hierzu beantworten kann, bleiben nur zwei Optionen:
- Bei Amazon 4 oder 5 verschiedene Geräte dieser Art bestellen, testen und die, die nichts taugen, retournieren. Ich mag dieses "Spiel" nicht, aber man wird hier zu gezwungen
- Geld in die Hand nehmen und gleich etwas Gutes kaufen. RetroTINK ist eine Option. Da legst Du aber mit Versand, Wechselgebühren, MwSt. und Zoll gut 200 Euronen auf den Tisch
Eine Alternative, die dann auch gleich RGB uvm. mehr kann, ist die Medusa von Lotharek. Mittlerweile ist das Gerät, so habe ich vernommen, den Kinderschuhen entwachsen und funktioniert gut. Allerdings habe ich hier keine eigenen Erfahrungen, vielleicht jemand anders? Preislich wäre Medusa natürlich interessanter, zwar ein paar Euro teurer, dafür kann es deutlich mehr - und der vergleichbare große RetroTink kostet nahezu das Doppelte.
Grüße, Jürgen
Mein PN Eingang ist hier abgeschaltet. Kontaktaufnahme bitte per EMail (siehe Avatar
)
- edelro
- Beiträge: 476
- Registriert: 23.08.2021 17:12
- Has thanked: 282 times
- Been thanked: 98 times
- Kontaktdaten:
Re: ATARI 800XL bleibt schwarz
Hallo,
ich kann das von Jürgen zu Adaptern voll bestätigen. Ich hatte mir auch mehrere bestellt, einer war gut.
Aber nach ca 6 Monaten ging es los mit Farbwechsel bis zum total ausfall. Die preiswerten Dinger taugen nichts.
Ich habe mich jetzt an FBAS gewöhnt. Wer HDMI braucht soll über PC spielen.
lg
ich kann das von Jürgen zu Adaptern voll bestätigen. Ich hatte mir auch mehrere bestellt, einer war gut.
Aber nach ca 6 Monaten ging es los mit Farbwechsel bis zum total ausfall. Die preiswerten Dinger taugen nichts.
Ich habe mich jetzt an FBAS gewöhnt. Wer HDMI braucht soll über PC spielen.
lg
Wir wissen, dass es Dinge gibt, die wir nicht wissen.
Aber es gibt auch Dinge, von denen wir nicht wissen, dass wir sie nicht wissen.
HOME
Aber es gibt auch Dinge, von denen wir nicht wissen, dass wir sie nicht wissen.
HOME
Re: ATARI 800XL bleibt schwarz
Hallo Jürgen,
dann werde ich wohl mal checken müssen. Ich bin aber durch den Fujitsu definitiv auf VGA festgelegt. Noch einen neuen Monitor will ich mir nicht hinstellen.
Mit den "preiswerten Dingern" habe ich auch schon schlechte erfahrung gemacht - besonders die aus "CN".
Leider stecken in den restlichen Anbietern auch meistens Leiterplatten aus "CN" drin. Es ist ein Teufelskreis.
Dietmar
dann werde ich wohl mal checken müssen. Ich bin aber durch den Fujitsu definitiv auf VGA festgelegt. Noch einen neuen Monitor will ich mir nicht hinstellen.
Mit den "preiswerten Dingern" habe ich auch schon schlechte erfahrung gemacht - besonders die aus "CN".
Leider stecken in den restlichen Anbietern auch meistens Leiterplatten aus "CN" drin. Es ist ein Teufelskreis.
Dietmar
- Olix
- Beiträge: 2417
- Registriert: 17.08.2021 07:06
- Has thanked: 365 times
- Been thanked: 1743 times
- Kontaktdaten:
Re: ATARI 800XL bleibt schwarz
Ich meine ich habe in irgendeiner Kiste noch einen ordentlichen SVideo zu VGA Wandler liegen . Ich schaue mal nach. Wenn ich ihn finde stelle ich dir den gerne zu Tesstzwecken für eine Zeit lang zur Verfügung.
- Mathy
- Beiträge: 1986
- Registriert: 18.06.2021 11:13
- Wohnort: Heerlen, NL
- Has thanked: 988 times
- Been thanked: 609 times
- Kontaktdaten:
Re: ATARI 800XL bleibt schwarz
.
Hallo Dietmar
Tschüß
Mathy
Hallo Dietmar
Der Funai A1506 sieht man auf Treffen "schon mal öfter". Ist nicht sehr teuer, nicht ganz neu, hat sowohl Cinch als auch S-Video Eingänge und kann auch stereo.
Tschüß
Mathy
Schreibe nicht der Absicht zu, was man mit Dummheit oder Ignoranz erklären kann.
Re: ATARI 800XL bleibt schwarz
Jetziger Stand ist: AV liegt an, sauberes Bild.
SVideo liegt an, hat Streifen.
Meine frage ist jetzt: ich habe SVideo nur in der einfachen Variante umgebaut (75 Ohm Widerstand vom Emitter Q5 nach Stift 5 Videobuchse - Chrominanz).
Bringt es noch mehr oder würden die Streifen verschwinden wenn ich den kompletten Umbau - nach Clarence Dyson - (Wechsel L5 auf 30uH; C50 auf 100uF; C1 neu 10uF; R52 auf 2,7k; R53 auf 75Ohm; R2 neu 1k und Schalter S1 neu) mache?
Einen neuen Wandler habe ich noch nicht. Wenn ich aber einen meiner "Video"-Monitore (ihr merkt warum ich nicht noch einen 4. Monitor haben möchte) als Monitor für den Atari nutze, dann hätte ich die Wahl zwischen AV (das funktioniert problemfrei), BNC oder VGA. HDMI ist bereits durch den PC belegt.
Welche Wandlung macht beim umwandeln von S-Video auf VGA oder BNC die wenigsten Probleme?
Dietmar
SVideo liegt an, hat Streifen.
Meine frage ist jetzt: ich habe SVideo nur in der einfachen Variante umgebaut (75 Ohm Widerstand vom Emitter Q5 nach Stift 5 Videobuchse - Chrominanz).
Bringt es noch mehr oder würden die Streifen verschwinden wenn ich den kompletten Umbau - nach Clarence Dyson - (Wechsel L5 auf 30uH; C50 auf 100uF; C1 neu 10uF; R52 auf 2,7k; R53 auf 75Ohm; R2 neu 1k und Schalter S1 neu) mache?
Einen neuen Wandler habe ich noch nicht. Wenn ich aber einen meiner "Video"-Monitore (ihr merkt warum ich nicht noch einen 4. Monitor haben möchte) als Monitor für den Atari nutze, dann hätte ich die Wahl zwischen AV (das funktioniert problemfrei), BNC oder VGA. HDMI ist bereits durch den PC belegt.
Welche Wandlung macht beim umwandeln von S-Video auf VGA oder BNC die wenigsten Probleme?
Dietmar
- Olix
- Beiträge: 2417
- Registriert: 17.08.2021 07:06
- Has thanked: 365 times
- Been thanked: 1743 times
- Kontaktdaten:
Re: ATARI 800XL bleibt schwarz
Eine wichtige Komponenten in der S-Video Darstellung die oft unterschätzt wird ist das Monitoranschluss-Kabel.
Die beste interne Bildaufbereitung nutzt nichts, wenn man ein schlechtes ungeschirmtes Anschlusskabel verwendet, oder ein billiges schlecht verarbeitetes Kabel.
Schaum dir mal diesen Artikel in AtariAge an:
https://forums.atariage.com/topic/33957 ... oot-cause/
Allerdings hast Du ja schon recht heftige horizontale Streifen und die klassischen "Jail Bars" sind ja eher senkrechte Streifen, oft in einem leichten zickzack Muster:
Diese senkrechten Linien kommen daher, dass das Composite Signal vom S-Video-Chroma Signal nicht sauber getrennt ist. Daher kommt es zu einer Vermischung der Signale. Falls man auf Composite verzichten kann, oder zum Test, einfach mal den Kondensator C54 entfernen, oder über Schalter abschaltbar machen:
Damit sind dann im Normalfall alle Streifen weg, es sei denn man hat eben ein schlechtes Kabel. Die im Abbuc Shop angebotenen sind eigentlich ganz OK.
Alle anderen Anpassungen im S-Video Mod 2.1 oder ähnlichem (auch im obigen MOD vom ABBUC-Dokument) verbessern zwar das Bild (Farben, Kontrast ...) beheben aber nicht das Problem mit den Streifen. Ich spare mir die inzwischen. Das einzige was ich tausche ist L5 (820 µH) gegen ein Ferrit oder eine kleinere Induktivität (z.B. 22 µH) Diese 820µH Induktivität zieht nämlich die Spannung auf der 5V D-Schiene einige hundert Millivolt runter, da sie auch einen ordentlichen ohmschen Widerstand hat.
P.S. den S-Video-VGA Wandler bin ich noch am suchen, der ist irgendwo in einer Kiste vergraben. SObald ich ihn gefunden habe gebe ich Bescheid.
Die beste interne Bildaufbereitung nutzt nichts, wenn man ein schlechtes ungeschirmtes Anschlusskabel verwendet, oder ein billiges schlecht verarbeitetes Kabel.
Schaum dir mal diesen Artikel in AtariAge an:
https://forums.atariage.com/topic/33957 ... oot-cause/
Allerdings hast Du ja schon recht heftige horizontale Streifen und die klassischen "Jail Bars" sind ja eher senkrechte Streifen, oft in einem leichten zickzack Muster:
Diese senkrechten Linien kommen daher, dass das Composite Signal vom S-Video-Chroma Signal nicht sauber getrennt ist. Daher kommt es zu einer Vermischung der Signale. Falls man auf Composite verzichten kann, oder zum Test, einfach mal den Kondensator C54 entfernen, oder über Schalter abschaltbar machen:
Damit sind dann im Normalfall alle Streifen weg, es sei denn man hat eben ein schlechtes Kabel. Die im Abbuc Shop angebotenen sind eigentlich ganz OK.
Alle anderen Anpassungen im S-Video Mod 2.1 oder ähnlichem (auch im obigen MOD vom ABBUC-Dokument) verbessern zwar das Bild (Farben, Kontrast ...) beheben aber nicht das Problem mit den Streifen. Ich spare mir die inzwischen. Das einzige was ich tausche ist L5 (820 µH) gegen ein Ferrit oder eine kleinere Induktivität (z.B. 22 µH) Diese 820µH Induktivität zieht nämlich die Spannung auf der 5V D-Schiene einige hundert Millivolt runter, da sie auch einen ordentlichen ohmschen Widerstand hat.
P.S. den S-Video-VGA Wandler bin ich noch am suchen, der ist irgendwo in einer Kiste vergraben. SObald ich ihn gefunden habe gebe ich Bescheid.
Re: ATARI 800XL bleibt schwarz
Der Schalter ist eingebaut, L5 ist auf 20 uH und C50 auf 47uF gewechselt. Ich muss sagen das FBAS Bild (2) ist schlechter geworden, die Schrift franzt mehr aus. Vorher (1) war sie sauberer.
An der Verdrahtung zum Schalter kann es nicht liegen, die habe ich möglichst kurz gehalten und es ist sind geschirmte Adern.
Dietmar
An der Verdrahtung zum Schalter kann es nicht liegen, die habe ich möglichst kurz gehalten und es ist sind geschirmte Adern.
Dietmar
- Olix
- Beiträge: 2417
- Registriert: 17.08.2021 07:06
- Has thanked: 365 times
- Been thanked: 1743 times
- Kontaktdaten:
Re: ATARI 800XL bleibt schwarz
Das auftrennen an der Stelle (C54) über den Schalter verbessert ja auch nicht das FBAS Signal, im Gegenteil: Wenn der Schalter geöffnet wird hat man eigentlich nur noch ein Schwarz-Weiß-FBAS, also ein BAS Signal.
Was dadurch verbessert wird ist das S-Video Signal, da Luminance (Helligkeit) und Chrominanz (Farb) Signal sauber getrennt sind.
Ein besseres FBAS Signal bekommt man höchstens noch mit UAV oder UGV - aber selbst da darf man keine Wunder erwarten. FBAS hat immer seine Grenzen.
(Falls Du Interesse an einem fertig montierten UGV hast, schreib mir ne PM - ich kann noch eines entbehren)
Was dadurch verbessert wird ist das S-Video Signal, da Luminance (Helligkeit) und Chrominanz (Farb) Signal sauber getrennt sind.
Ein besseres FBAS Signal bekommt man höchstens noch mit UAV oder UGV - aber selbst da darf man keine Wunder erwarten. FBAS hat immer seine Grenzen.
(Falls Du Interesse an einem fertig montierten UGV hast, schreib mir ne PM - ich kann noch eines entbehren)
Wer ist online?
Mitglieder in diesem Forum: 0 Mitglieder und 1 Gast